1.下列对“低温诱导植物细胞染色体数目的变化”实验的叙述,错误的是( )
A. 实验原理是低温抑制了中期纺锤体的形成
B. 将洋葱放在 $ 4℃ $ 冰箱中一周的目的是解除休眠、诱导生根
C. 将长出 $ 1\mathrm{c}\mathrm{m} $ 长的不定根的洋葱再次放入 $ 4℃ $ 冰箱中属于诱导培养
D. 两次用到体积分数为 $ 95\% $ 的酒精的目的不同
低温诱导染色体数目变化的实验原理是低温抑制前期纺锤体的形成,导致染色体不能移向细胞两极,从而使细胞内染色体数目加倍, $ \mathrm{A} $ 错误;将洋葱放在 $ 4℃ $ 冰箱中一周,目的是让洋葱解除休眠、诱导生根,为后续实验做准备, $ \mathrm{B} $ 正确;把长出 $ 1\mathrm{c}\mathrm{m} $ 长不定根的洋葱再次放入 $ 4℃ $ 冰箱中,这一操作属于诱导培养,让低温诱导细胞中染色体数目发生变化, $ \mathrm{C} $ 正确;实验中两次用到体积分数为 $ 95\% $ 的酒精,第一次是解离时与盐酸配制成解离液,使组织细胞相互分离开,第二次是用于洗去卡诺氏液,目的不同, $ \mathrm{D} $ 正确。
2.“卵子死亡”是我国科学家发现的一种新型常染色体显性遗传病(相关基因用 $ \mathrm{A}/\mathrm{a} $ 表示),致病基因在男性个体中不表达。一对表型正常的夫妇生育了一个患病女儿和一个正常儿子。下列有关说法正确的是( )
A. 该夫妇的基因型均为 $ \mathrm{A}\mathrm{a} $
B. 正常儿子不可能携带致病基因A
C. 患病女儿的基因型与其父亲不同
D. 该夫妇再生一个儿子正常的概率为 $ 100\% $
“卵子死亡”是常染色体显性遗传病,故母亲的基因型为 $ \mathrm{a}\mathrm{a} $ ;患病女儿的基因型为 $ \mathrm{A}\mathrm{a} $ ,患病女儿的致病基因 $ \mathrm{A} $ 来自其父亲,故父亲的基因型为 $ \mathrm{A}\mathrm{a} $ (不能为 $ \mathrm{A}\mathrm{A} $ ), $ \mathrm{A} $ 错误。由于致病基因在男性个体中不表达,正常儿子可能携带致病基因 $ \mathrm{A} $ , $ \mathrm{B} $ 错误。患病女儿的基因型与其父亲的相同,都是 $ \mathrm{A}\mathrm{a} $ , $ \mathrm{C} $ 错误。由于致病基因在男性个体中不表达,故无论其是否携带致病基因都会表现正常,即该夫妇再生一个儿子正常的概率为 $ 100\% $ , $ \mathrm{D} $ 正确。
3.尿黑酸尿症为受一对等位基因控制的常染色体隐性遗传病,某该病患者经过基因测序,发现每个致病基因上存在2个突变位点,第1个位点的C突变为 $ \mathrm{T} $ ,第2个位点的 $ \mathrm{T} $ 突变为 $ \mathrm{G} $ 。下列叙述正确的是( )
A. 该实例证明了基因突变具有随机性和不定向性的特点
B. 该致病基因在男性患者中的基因频率和在女性患者中的不同
C. 上述突变改变了 $ \mathrm{D}\mathrm{N}\mathrm{A} $ 的碱基互补配对方式
D. 该患者体细胞中最多可存在8个突变位点
该病患者每个致病基因上存在2个突变位点,第1个位点的 $ \mathrm{C} $ 突变为 $ \mathrm{T} $ ,第2个位点的 $ \mathrm{T} $ 突变为 $ \mathrm{G} $ ,证明了基因突变具有随机性的特点,无法说明基因突变具有不定向性, $ \mathrm{A} $ 错误;该致病基因位于常染色体,在男性患者中的基因频率和在女性患者中的相同, $ \mathrm{B} $ 错误;基因突变是 $ \mathrm{D}\mathrm{N}\mathrm{A} $ 分子中发生碱基的替换、增添或缺失,该突变不会改变 $ \mathrm{D}\mathrm{N}\mathrm{A} $ 的碱基互补配对方式, $ \mathrm{C} $ 错误;该患者每个致病基因上存在2个突变位点,则相应同源染色体上有4个突变位点,体细胞经有丝分裂前的间期 $ \mathrm{D}\mathrm{N}\mathrm{A} $ 复制后最多可能存在8个突变位点, $ \mathrm{D} $ 正确。
4.如图为几种不同的生物细胞所含染色体的示意图。下列相关叙述正确的是( )

A. 若由A细胞发育而来的个体是单倍体,则产生该细胞的生物的体细胞中含有2条染色体
B. B细胞含有两个染色体组,每个染色体组含有3条染色体
C. 含有A细胞的生物可能是二倍体,B细胞在减数分裂时会发生联会紊乱
D. 由C细胞发育而来的个体一定是单倍体,由D细胞发育而来的个体一定是四倍体
图中 $ \mathrm{A} $ 细胞含有一对同源染色体,有两个染色体组,若由 $ \mathrm{A} $ 细胞发育而来的生物是单倍体,则说明 $ \mathrm{A} $ 细胞为配子,因此产生该细胞的生物体细胞含有4条染色体, $ \mathrm{A} $ 错误。 $ \mathrm{B} $ 细胞含有三个染色体组,每个染色体组含有2条染色体, $ \mathrm{B} $ 错误。 $ \mathrm{A} $ 细胞中含有两条同型的染色体,属于两个染色体组,故其可能为二倍体; $ \mathrm{B} $ 细胞中有三套非同源染色体,在减数分裂时会发生联会紊乱, $ \mathrm{C} $ 正确。 $ \mathrm{C} $ 细胞仅含有一个染色体组,由 $ \mathrm{C} $ 细胞发育而来的个体一定是单倍体; $ \mathrm{D} $ 细胞含有四个染色体组,可能是受精卵或配子,因此由 $ \mathrm{D} $ 细胞发育而来的个体可能是四倍体,也可能是单倍体, $ \mathrm{D} $ 错误。
5.选取生理状况相同的二倍体草莓 $ (2N=14) $ 幼苗若干,随机分组,每组30株,用不同质量分数的秋水仙素处理幼芽,得到实验结果如图所示。下列有关叙述中错误的是( )

A. 该实验的自变量为秋水仙素的浓度和处理时间
B. 高倍镜下观察草莓芽尖细胞的临时装片,发现有的细胞分裂后期的染色体数目为56
C. 秋水仙素能抑制纺锤体的形成导致着丝粒无法分裂,从而诱导染色体数目加倍
D. 在实验范围内用质量分数为 $ 0.2\% $ 的秋水仙素溶液处理草莓的幼芽 $ 1\mathrm{d} $ ,诱导成功率最高
该实验的自变量是秋水仙素的浓度和处理时间, $ \mathrm{A} $ 正确;二倍体草莓芽尖经秋水仙素诱导成功后,细胞中有28条染色体,这种细胞在有丝分裂后期有56条染色体, $ \mathrm{B} $ 正确;着丝粒分裂与纺锤体无关,秋水仙素不能抑制着丝粒分裂,其诱导染色体加倍的原理是抑制纺锤体的形成, $ \mathrm{C} $ 错误;由实验结果可以看出,在实验范围内用质量分数为 $ 0.2\% $ 的秋水仙素溶液处理草莓的幼芽 $ 1\mathrm{d} $ ,诱导成功率最高, $ \mathrm{D} $ 正确。
6.果蝇的长翅(A)与残翅 $ (\mathrm{a}) $ 、黑身(B)与黄身 $ (\mathrm{b}) $ 为两对相对性状,且位于同一对常染色体上。一只基因型为 $ \mathrm{A}\mathrm{a}\mathrm{B}\mathrm{b} $ 的雌果蝇在减数分裂过程中有 $ 32\% $ 的初级卵母细胞发生图示行为。雄果蝇不发生此行为,且基因型为 $ \mathrm{a}\mathrm{b} $ 的雄配子中一半不育。下列叙述正确的是( )

A. 图中两条染色体在纺锤丝牵引下发生联会
B. 染色体片段交换一定导致基因重组
C. 该雌果蝇产生基因型为 $ \mathrm{a}\mathrm{b} $ 的配子的比例是 $ 42\% $
D. 基因型为 $ \mathrm{A}\mathrm{a}\mathrm{B}\mathrm{b} $ 的雌雄个体杂交,后代出现残翅黄身个体的比例为 $ 21\% $
减数分裂Ⅰ前期同源染色体联会不需要纺锤丝牵引,减数分裂Ⅰ中期染色体才与纺锤丝相连, $ \mathrm{A} $ 错误;染色体片段交换不一定导致基因重组,如非同源染色体片段交换属于染色体结构变异中的易位, $ \mathrm{B} $ 错误;由题意可知,一只基因型为 $ \mathrm{A}\mathrm{a}\mathrm{B}\mathrm{b} $ 的雌果蝇在减数分裂过程中有 $ 32\% $ 的初级卵母细胞发生了染色体片段互换,假设有100个卵原细胞,共产生卵细胞100个,其中68个没有发生互换,产生 $ \mathrm{A}\mathrm{B} $ 和 $ \mathrm{a}\mathrm{b} $ 的卵细胞各34个,32个发生互换,产生 $ \mathrm{A}\mathrm{B} $ 、 $ \mathrm{A}\mathrm{b} $ 、 $ \mathrm{a}\mathrm{B} $ 和 $ \mathrm{a}\mathrm{b} $ 的卵细胞各8个,因此该雌果蝇产生基因型为 $ \mathrm{a}\mathrm{b} $ 的配子的比例是 $ 42\% $ , $ \mathrm{C} $ 正确;根据 $ \mathrm{C} $ 选项的分析,雌果蝇产生的配子及比例为 $ \mathrm{A}\mathrm{B}:\mathrm{A}\mathrm{b}:\mathrm{a}\mathrm{B}:\mathrm{a}\mathrm{b}=21:4:4:21 $ ,雄果蝇基因型为 $ \mathrm{a}\mathrm{b} $ 的雄配子中一半不育,所以产生的配子及比例为 $ \mathrm{A}\mathrm{B}:\mathrm{a}\mathrm{b}=2:1 $ ,后代出现残翅黄身 $ (\mathrm{a}\mathrm{a}\mathrm{b}\mathrm{b}) $ 个体的比例为 $ 42\%×\dfrac{1}{3}=14\% $ , $ \mathrm{D} $ 错误。
7.利用尖叶蕉 $ (2N=22) $ 和长梗蕉 $ (2N=22) $ 能获得三倍体无子香蕉,培育过程如图所示,其中A、B表示染色体组。下列说法正确的是( )

A. 步骤①利用秋水仙素处理尖叶蕉幼苗可抑制着丝粒的分裂,使其发生染色体数目变异
B. 步骤②得到的无子香蕉细胞中染色体组成为 $ \mathrm{A}\mathrm{A}\mathrm{B}\mathrm{B} $
C. 无子香蕉细胞中没有同源染色体,因此无法产生正常配子
D. 无子香蕉细胞中最多含有6个染色体组、66条染色体
秋水仙素处理尖叶蕉幼苗的作用是抑制纺锤体的形成,而非抑制着丝粒的分裂,由于纺锤体无法形成,染色体不能移向细胞两极,从而导致细胞内染色体数目加倍, $ \mathrm{A} $ 错误。步骤②是 $ 4N=\mathrm{A}\mathrm{A}\mathrm{A}\mathrm{A} $ 的尖叶蕉与 $ 2N=\mathrm{B}\mathrm{B} $ 的长梗蕉杂交,得到的无子香蕉细胞中染色体组成为 $ \mathrm{A}\mathrm{A}\mathrm{B} $ ,并非 $ \mathrm{A}\mathrm{A}\mathrm{B}\mathrm{B} $ , $ \mathrm{B} $ 错误。无子香蕉细胞中含有 $ \mathrm{A}\mathrm{A} $ 这两组同源染色体,只是在减数分裂联会时,因为 $ \mathrm{B} $ 没有与之配对的同源染色体,导致无法正常联会,进而不能产生正常配子, $ \mathrm{C} $ 错误。三倍体无子香蕉细胞正常含3个染色体组,每个染色体组含11条染色体,共33条染色体。在有丝分裂后期,着丝粒分裂,染色体数目和染色体组数均加倍,此时细胞中含有6个染色体组、66条染色体, $ \mathrm{D} $ 正确。
8.如图为某二倍体动物细胞甲在有丝分裂和减数分裂过程中出现的三个细胞乙、丙、丁,下列叙述正确的是( )

A. 图中乙细胞正在进行有丝分裂,不可能发生基因突变
B. 丙细胞可能已发生基因重组,丁细胞是染色体结构变异导致的异常配对
C. 乙细胞的子细胞含有四个染色体组,丙细胞连续分裂后的子细胞具有一个染色体组
D. 一个丙细胞只能产生2种基因型不同的精子
题图中乙细胞正在进行有丝分裂,可能发生基因突变, $ \mathrm{A} $ 错误。丙细胞处于减数第一次分裂中期,可能已发生同源染色体上非姐妹染色单体的互换,属于基因重组的一种类型;丁细胞染色体配对异常,发生了染色体片段的易位,属于染色体结构变异, $ \mathrm{B} $ 正确。乙细胞处于有丝分裂后期,有四个染色体组,其子细胞含有两个染色体组;丙细胞含有两个染色体组,其连续分裂形成的子细胞具有一个染色体组, $ \mathrm{C} $ 错误。一个丙细胞在不发生染色体互换的情况下,可产生2种基因型不同的精子,若发生染色体互换,则可能产生4种基因型不同的精子, $ \mathrm{D} $ 错误。
9.下图是减数分裂时黏连蛋白 $ \mathrm{R}\mathrm{A}\mathrm{D}21\mathrm{L} $ 和 $ \mathrm{R}\mathrm{E}\mathrm{C}8 $ 作用位置的示意图。细胞分裂过程中,黏连蛋白被蛋白酶水解后,相应染色体才能正常分离,使细胞分裂继续进行。下列叙述正确的是( )

A. $ RAD21L $ 基因只存在于生物体的生殖细胞中
B. $ \mathrm{R}\mathrm{A}\mathrm{D}21\mathrm{L} $ 蛋白所连接的两条染色单体在减数分裂时可发生基因重组
C. $ \mathrm{R}\mathrm{E}\mathrm{C}8 $ 蛋白在减数第一次分裂间期合成,减数第一次分裂后期降解
D. 母体 $ REC8 $ 基因表达异常不会导致后代染色体数目异常
生物体的体细胞和生殖细胞都由受精卵分裂、分化而来,遗传物质相同,所以 $ RAD21L $ 基因不仅存在于生物体的生殖细胞中,也存在于体细胞内, $ \mathrm{A} $ 错误; $ \mathrm{R}\mathrm{A}\mathrm{D}21\mathrm{L} $ 蛋白连接的是两条(非姐妹)染色单体,可能在减数第一次分裂前期起作用,使同源染色体的非姐妹染色单体之间发生染色体互换,导致基因重组, $ \mathrm{B} $ 正确;减数第一次分裂后期,同源染色体分离,此时黏连蛋白 $ \mathrm{R}\mathrm{A}\mathrm{D}21\mathrm{L} $ 降解使同源染色体正常分离,而图中 $ \mathrm{R}\mathrm{E}\mathrm{C}8 $ 蛋白连接的是姐妹染色单体,应该在减数第二次分裂后期降解, $ \mathrm{C} $ 错误;母体 $ REC8 $ 基因表达异常,会导致 $ \mathrm{R}\mathrm{E}\mathrm{C}8 $ 蛋白不能正常合成或功能异常,可能会使姐妹染色单体不能正常分离,产生染色体数目异常的配子,这些异常配子与正常配子结合后,会导致后代染色体数目异常, $ \mathrm{D} $ 错误。
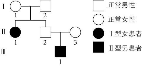
10.糖原贮积症是因遗传物质改变而引发相关酶活性异常的一类疾病。目前发现有Ⅰ型(相关基因用 $ \mathrm{A}/\mathrm{a} $ 表示)、Ⅱ型(相关基因用 $ \mathrm{B}/\mathrm{b} $ 表示)等。图1为某家族的糖原贮积症的遗传系谱图,其中Ⅱ型糖原贮积症的发病率无显著的性别差异。

图1 图2
(1) 据相关信息及已学知识判断,糖原贮积症患者与正常人相比,相关细胞内可能存在差异的是 (选填编号)。
①糖原的结构 ②相关酶的空间结构
③相关基因中的碱基序列 ④相关酶的活性
⑤相关 $ \mathrm{t}\mathrm{R}\mathrm{N}\mathrm{A} $ 的种类 ⑥相关 $ \mathrm{m}\mathrm{R}\mathrm{N}\mathrm{A} $ 序列中的信息
(2) 基因检测发现,与正常人相比,图1中 Ⅱ $ -1 $ 体内相关酶的第912位氨基酸由脯氨酸(密码子: $ 5\prime -\mathrm{C}\mathrm{C}\mathrm{G}-3\prime $ )变为亮氨酸(密码子: $ 5\prime -\mathrm{C}\mathrm{U}\mathrm{G}-3\prime $ )。据此推测,Ⅱ $ -1 $ 体内决定该亮氨酸的 $ \mathrm{D}\mathrm{N}\mathrm{A} $ 模板链中碱基序列为 $ 5\prime - $ $ -3\prime $ 。
(3) 据图1及相关信息判断,Ⅱ型糖原贮积症的致病基因位于 染色体上,其遗传方式是 (填“显性”或“隐性”)遗传。
(4) 据图2判断,正常情况下,下列细胞的子细胞可能是Ⅱ $ -3 $ 传递给Ⅲ $ -1 $ 的是 。
(1) ②③④⑥
(2) $ \mathrm{C}\mathrm{A}\mathrm{G} $
(3) 常;隐性
(4) B
(1) 糖原贮积症患者与正常人相比,糖原的结构并无区别,①错误;由题意可知,该病的发生是遗传物质改变导致转录的相关 $ \mathrm{m}\mathrm{R}\mathrm{N}\mathrm{A} $ 序列中的信息发生改变,从而导致相关酶的空间结构改变,引起相关酶的活性改变,②③④⑥正确;患者体内的 $ \mathrm{t}\mathrm{R}\mathrm{N}\mathrm{A} $ (转运氨基酸的载体)和正常人的种类相同,⑤错误。
(2) 基因检测发现,与正常人相比,图1中Ⅱ $ -1 $ 患者体内相关酶的第912位氨基酸由脯氨酸(密码子: $ 5\prime -\mathrm{C}\mathrm{C}\mathrm{G}-3\prime $ )变为亮氨酸(密码子: $ 5\prime -\mathrm{C}\mathrm{U}\mathrm{G}-3\prime $ )。根据碱基互补配对原则可推测,Ⅱ $ -1 $ 体内决定该亮氨酸的 $ \mathrm{D}\mathrm{N}\mathrm{A} $ 模板链中碱基序列为 $ 5\prime -\mathrm{C}\mathrm{A}\mathrm{G}-3\prime $ 。
(3) 图1中显示,正常的双亲 $ (Ⅱ-2 $ 和Ⅱ $ -3) $ 生出了患病的儿子 $ (Ⅲ-1) $ ,且Ⅱ型糖原贮积症的发病率无显著的性别差异,说明Ⅱ型糖原贮积症的遗传方式是常染色体隐性遗传。
(4) Ⅱ型糖原贮积症为常染色体隐性遗传病,则Ⅱ $ -2 $ 和Ⅱ $ -3 $ 的基因型均为 $ \mathrm{B}\mathrm{b} $ ,说明Ⅱ $ -3 $ 传递给Ⅲ $ -1 $ 的为含有 $ \mathrm{b} $ 基因的卵细胞,即可能为图2中 $ \mathrm{B} $ (次级卵母细胞)的子细胞。
11.果蝇的长翅与残翅为一对相对性状,由 $ \mathrm{R}/\mathrm{r} $ 基因控制,且长翅对残翅为显性。果蝇正常的培养温度为 $ 25℃ $ 。某研究小组观察发现,当气温高达 $ 35℃ $ 以上时,纯合长翅果蝇和残翅果蝇的杂交子代中出现了一定数量的残翅果蝇。
$ \mathrm{R} $ 基因的模板链末端碱基部分序列:
$ 3\prime \cdots \cdots $ $ \mathrm{T}\mathrm{G}\mathrm{C} $ $ \mathrm{A}\mathrm{T}\mathrm{G}\mathrm{C}\mathrm{T}\mathrm{A}\mathrm{T}\mathrm{C}\mathrm{A}\mathrm{C}\mathrm{C}\mathrm{G}\mathrm{A}\mathrm{C}\mathrm{T}\cdots \cdots 5\prime $
$ \mathrm{r} $ 基因的模板链末端碱基部分序列:
$ 3\prime \cdots \cdots $ $ \mathrm{T}\mathrm{G}\mathrm{C} $ $ \mathrm{A}\mathrm{T}\mathrm{C}\mathrm{C}\mathrm{T}\mathrm{A}\mathrm{T}\mathrm{C}\mathrm{A}\mathrm{C}\mathrm{C}\mathrm{G}\mathrm{A}\mathrm{C}\mathrm{T}\cdots \cdots 5\prime $
注: $ \mathrm{R} $ 和 $ \mathrm{r} $ 基因对应的起始密码子位置相同; $ \mathrm{T}\mathrm{G}\mathrm{C} $ 为一个密码子对应的碱基序列; $ \mathrm{U}\mathrm{A}\mathrm{A} $ 、 $ \mathrm{U}\mathrm{A}\mathrm{G} $ 与 $ \mathrm{U}\mathrm{G}\mathrm{A} $ 为终止密码子
回答下列问题:
(1) 经过对 $ \mathrm{R} $ 与 $ \mathrm{r} $ 基因模板链末端碱基序列的分析,可推测二者编码的氨基酸在数量上相差 个,其直接原因是 。
(2) 为探究子代中残翅果蝇的形成原因,研究小组提出了以下三种不同的假设。针对以下假设,请设计一个遗传学实验加以验证,简要写出实验设计思路,并对可能出现的结果进行分析。
Ⅰ.残翅是单纯温度变化引起的结果,其遗传物质没有发生改变。
Ⅱ.残翅的形成是温度变化引起基因突变造成的。
Ⅲ.残翅的形成是温度变化引起染色体变异造成的。
① 实验设计思路: 。
② 实验结果分析:若假设Ⅰ成立,则 ;若假设Ⅱ、Ⅲ成立,则 。
(3) 为进一步验证假设Ⅲ是否成立,检测该种类型变异的最简便方法是 。已知 $ \mathrm{R}/\mathrm{r} $ 基因均缺失的果蝇不能存活,但基因缺失不影响配子活力与受精能力。若子代残翅果蝇是 $ \mathrm{R}/\mathrm{r} $ 所在染色体片段缺失造成的,则用该残翅果蝇与 $ {\mathrm{F}}_{1} $ 正常长翅果蝇杂交获得 $ {\mathrm{F}}_{2} $ , $ {\mathrm{F}}_{2} $ 随机交配得到 $ {\mathrm{F}}_{3} $ , $ {\mathrm{F}}_{3} $ 表型及比例为 。
(4) 由以上事实可以看出,生物的性状不仅由 控制,同时可能还受 的影响。
(1) 4;由 $ \mathrm{r} $ 基因转录形成的 $ \mathrm{m}\mathrm{R}\mathrm{N}\mathrm{A} $ 中提前出现终止密码子
(2) ① 让杂交子代中出现的残翅果蝇自由交配,繁殖的幼虫在 $ 25℃ $ 条件下培养,观察其翅型
② 后代出现长翅;后代全部是残翅
(3) 显微镜观察有丝分裂中期的细胞;长翅∶残翅 $ =7:8 $
(4) 基因;环境
(1) $ \mathrm{R} $ 基因模板链部分序列转录后为 $ 5\prime \cdots \cdots \mathrm{A}\mathrm{C}\mathrm{G}\mathrm{U}\mathrm{A}\mathrm{C}\mathrm{G}\mathrm{A}\mathrm{U}\mathrm{A}\mathrm{G}\mathrm{U}\mathrm{G}\mathrm{G}\mathrm{C}\mathrm{U}\mathrm{G}\mathrm{A}\cdots \cdots 3\prime $ , $ \mathrm{r} $ 基因模板链部分序列转录后为 $ 5\prime \cdots \cdots \mathrm{A}\mathrm{C}\mathrm{G}\mathrm{U}\mathrm{A}\mathrm{G}\mathrm{G}\mathrm{A}\mathrm{U}\mathrm{A}\mathrm{G}\mathrm{U}\mathrm{G}\mathrm{G}\mathrm{C}\mathrm{U}\mathrm{G}\mathrm{A}\cdots \cdots 3\prime $ 。对比发现, $ \mathrm{r} $ 基因对应的一个密码子由 $ \mathrm{U}\mathrm{A}\mathrm{C} $ 变为 $ \mathrm{U}\mathrm{A}\mathrm{G} $ (终止密码子),导致翻译提前终止, $ \mathrm{r} $ 基因编码的蛋白质比 $ \mathrm{R} $ 基因少4个氨基酸。
(2) ① 实验设计思路:让杂交子代中出现的残翅果蝇自由交配,在 $ 25℃ $ 条件下培养繁殖得到的幼虫,观察其翅型。
② 实验结果分析:若后代出现长翅,说明遗传物质没有发生改变,假设Ⅰ成立;若后代全部是残翅,说明遗传物质发生改变,假设Ⅱ、Ⅲ成立。
(3) 染色体变异可以借助显微镜进行观察。设残翅果蝇为基因缺失杂合子(基因型记为 $ \mathrm{r}\mathrm{o} $ , $ \mathrm{o} $ 代表基因缺失), $ {\mathrm{F}}_{1} $ 长翅基因型为 $ \mathrm{R}\mathrm{r} $ ,则 $ {\mathrm{F}}_{2} $ 基因型及比例为 $ \mathrm{R}\mathrm{r}:\mathrm{r}\mathrm{r}:\mathrm{R}\mathrm{o}:\mathrm{r}\mathrm{o}=1:1:1:1 $ , $ {\mathrm{F}}_{2} $ 产生的配子类型及比例为 $ \mathrm{R}:\mathrm{r}:\mathrm{o}=1:2:1 $ ,随机交配产生的子代中 $ \mathrm{o}\mathrm{o} $ 致死,因此, $ {\mathrm{F}}_{3} $ 表型及比例为长翅∶残翅 $ =7:8 $ 。
(4) 生物的性状由基因控制,但环境(如温度)也可能影响表型。