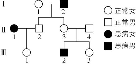
1.如图是三种遗传病的系谱图(图中深颜色表示患者,不考虑 $ \mathrm{X} $ 、 $ \mathrm{Y} $ 染色体的同源区段),下列相关叙述错误的是( )

A. 遗传病①为隐性遗传病,但无法确定是常染色体遗传还是伴性遗传
B. 若遗传病①为红绿色盲,则患者的致病基因可能来自父亲
C. 能排除伴性遗传的是遗传病②
D. 若遗传病③是伴 $ \mathrm{X} $ 染色体显性遗传病,则患者中女性多于男性
“无中生有为隐性”,故遗传病①为隐性遗传病,但无法确定是常染色体遗传还是伴性遗传, $ \mathrm{A} $ 正确;若遗传病①为红绿色盲,则患者的致病基因不可能来自父亲,因为父亲只能将其 $ \mathrm{Y} $ 染色体传递给儿子, $ \mathrm{B} $ 错误;通过“无中生有为隐性”可判断遗传病②是隐性遗传病,图中患病女儿的父亲不患病,能排除伴性遗传,而遗传病①和遗传病③不能排除伴性遗传, $ \mathrm{C} $ 正确;若遗传病③是伴 $ \mathrm{X} $ 染色体显性遗传病,则患者中女性多于男性,因为女性的两条 $ \mathrm{X} $ 染色体中只要有一条含有显性基因就会表现为患病, $ \mathrm{D} $ 正确。
2.某种人类单基因遗传病系谱图如图所示,其中Ⅱ $ -4 $ 不携带该种遗传病的致病基因,不考虑突变及其他变异。下列分析错误的是( )

A. 若Ⅰ $ -1 $ 携带该致病基因,则传给Ⅲ $ -2 $ 的概率为 $ \dfrac{1}{4} $
B. 若Ⅱ $ -1 $ 和Ⅱ $ -2 $ 再生一个男孩,则该男孩一定患该遗传病
C. Ⅲ $ -3 $ 携带该致病基因的概率为 $ \dfrac{1}{2} $
D. Ⅲ $ -1 $ 与Ⅱ $ -3 $ 的基因型相同
由题图解读可知,该病为伴 $ \mathrm{X} $ 染色体隐性遗传病,Ⅱ $ -3 $ 的基因型为 $ {\mathrm{X}}^{\mathrm{A}}{\mathrm{X}}^{\mathrm{a}} $ ,由于Ⅱ $ -3 $ 的父亲为患者,所以Ⅱ $ -3 $ 携带的该致病基因来自其父亲,而正常基因来自其母亲,即使其母亲 $ (Ⅰ-1) $ 携带该致病基因,也不会传给Ⅱ $ -3 $ ,故其传给Ⅲ $ -2(Ⅱ-3 $ 的儿子 $ ) $ 的概率为0, $ \mathrm{A} $ 错误;由题图解读可知,Ⅱ $ -1 $ 、Ⅱ $ -2 $ 的基因型分别为 $ {\mathrm{X}}^{\mathrm{a}}{\mathrm{X}}^{\mathrm{a}} $ 、 $ {\mathrm{X}}^{\mathrm{A}}\mathrm{Y} $ ,则再生一个男孩患病的概率为1, $ \mathrm{B} $ 正确;由题图解读可知,Ⅱ $ -3 $ 、Ⅱ $ -4 $ 的基因型分别为 $ {\mathrm{X}}^{\mathrm{A}}{\mathrm{X}}^{\mathrm{a}} $ 、 $ {\mathrm{X}}^{\mathrm{A}}\mathrm{Y} $ ,则Ⅲ $ -3 $ 携带该致病基因的概率为 $ \dfrac{1}{2} $ , $ \mathrm{C} $ 正确;Ⅲ $ -1 $ 父母的基因型分别为 $ {\mathrm{X}}^{\mathrm{A}}\mathrm{Y} $ 、 $ {\mathrm{X}}^{\mathrm{a}}{\mathrm{X}}^{\mathrm{a}} $ , $ Ⅲ-1 $ 不患病,则其基因型为 $ {\mathrm{X}}^{\mathrm{A}}{\mathrm{X}}^{\mathrm{a}} $ , $ Ⅱ-3 $ 的基因型为 $ {\mathrm{X}}^{\mathrm{A}}{\mathrm{X}}^{\mathrm{a}} $ ,故Ⅲ $ -1 $ 与Ⅱ $ -3 $ 的基因型相同, $ \mathrm{D} $ 正确。
3.如图是患有甲、乙两种遗传病的某家族系谱图,已知 $ {Ⅱ}_{1} $ 不携带致病基因。不考虑 $ \mathrm{X} $ 、 $ \mathrm{Y} $ 染色体同源区段,下列相关推断中错误的是( )

A. $ {Ⅱ}_{1} $ 不携带致病基因,但能产生两种类型的精子
B. 若 $ {Ⅲ}_{1} $ 与和 $ {Ⅲ}_{5} $ 基因型相同的男性结婚,生育一个患病男孩的概率是 $ \dfrac{1}{8} $
C. 若 $ {Ⅲ}_{1} $ 与和 $ {Ⅲ}_{4} $ 基因型相同的男性结婚,生育的孩子只患甲病的概率是 $ \dfrac{7}{12} $
D. 若 $ {Ⅲ}_{1} $ 与和 $ {Ⅲ}_{4} $ 基因型相同的男性结婚,生育的孩子两种病都不患的概率是 $ \dfrac{15}{24} $
由题图解读可知, $ {Ⅱ}_{1} $ 基因型为 $ {\mathrm{a}\mathrm{a}\mathrm{X}}^{\mathrm{B}}\mathrm{Y} $ ,不携带致病基因,能产生 $ {\mathrm{a}\mathrm{X}}^{\mathrm{B}} $ 、 $ \mathrm{a}\mathrm{Y} $ 两种类型的精子, $ \mathrm{A} $ 正确; $ {Ⅱ}_{1} $ 的基因型为 $ {\mathrm{a}\mathrm{a}\mathrm{X}}^{\mathrm{B}}\mathrm{Y} $ , $ {Ⅱ}_{2} $ 的基因型为 $ {\mathrm{A}\mathrm{a}\mathrm{X}}^{\mathrm{B}}{\mathrm{X}}^{\mathrm{b}} $ , $ {Ⅲ}_{1} $ 的基因型及概率为 $ \dfrac{1}{2}{\mathrm{a}\mathrm{a}\mathrm{X}}^{\mathrm{B}}{\mathrm{X}}^{\mathrm{b}} $ 、 $ \dfrac{1}{2}{\mathrm{a}\mathrm{a}\mathrm{X}}^{\mathrm{B}}{\mathrm{X}}^{\mathrm{B}} $ , $ {Ⅲ}_{5} $ 的基因型为 $ {\mathrm{a}\mathrm{a}\mathrm{X}}^{\mathrm{B}}\mathrm{Y} $ ,若 $ {Ⅲ}_{1} $ 与和 $ {Ⅲ}_{5} $ 基因型相同的男性结婚,生育一个患病男孩的概率为 $ \dfrac{1}{2}×\dfrac{1}{2}×\dfrac{1}{2}=\dfrac{1}{8} $ , $ \mathrm{B} $ 正确; $ {Ⅱ}_{5} $ 和 $ {Ⅱ}_{6} $ 都患甲病, $ {Ⅲ}_{3} $ 不患甲病,所以 $ {Ⅱ}_{5} $ 和 $ {Ⅱ}_{6} $ 关于甲病的基因型都是 $ \mathrm{A}\mathrm{a} $ , $ {Ⅲ}_{4} $ 的基因型及概率是 $ \dfrac{1}{3}{\mathrm{A}\mathrm{A}\mathrm{X}}^{\mathrm{B}}\mathrm{Y} $ 、 $ \dfrac{2}{3}{\mathrm{A}\mathrm{a}\mathrm{X}}^{\mathrm{B}}\mathrm{Y} $ , $ {Ⅲ}_{1}(\dfrac{1}{2}{\mathrm{a}\mathrm{a}\mathrm{X}}^{\mathrm{B}}{\mathrm{X}}^{\mathrm{b}}、\dfrac{1}{2}{\mathrm{a}\mathrm{a}\mathrm{X}}^{\mathrm{B}}{\mathrm{X}}^{\mathrm{B}}) $ 与和 $ {Ⅲ}_{4}(\dfrac{1}{3}{\mathrm{A}\mathrm{A}\mathrm{X}}^{\mathrm{B}}\mathrm{Y}、\dfrac{2}{3}{\mathrm{A}\mathrm{a}\mathrm{X}}^{\mathrm{B}}\mathrm{Y}) $ 基因型相同的男性生一个患甲病孩子的概率为 $ \dfrac{1}{3}+\dfrac{2}{3}×\dfrac{1}{2}=\dfrac{2}{3} $ ,生一个患乙病孩子的概率是 $ \dfrac{1}{2}×\dfrac{1}{2}×\dfrac{1}{2}=\dfrac{1}{8} $ ,生育的孩子只患甲病的概率是 $ \dfrac{2}{3}×(1-\dfrac{1}{8})=\dfrac{7}{12} $ ,生育的孩子两种病都不患的概率是 $ (1-\dfrac{2}{3})×(1-\dfrac{1}{8})=\dfrac{7}{24} $ , $ \mathrm{C} $ 正确, $ \mathrm{D} $ 错误。
4.两个家庭中出现的甲、乙两种单基因遗传病中有一种为伴性遗传病, $ {Ⅱ}_{9} $ 为患病情况未知女性,如图1。对相关个体的 $ \mathrm{D}\mathrm{N}\mathrm{A} $ 酶切后再进行电泳,可以将不同基因分离。现对部分个体进行检测,结果如图2(甲、乙两病的致病基因均不位于 $ \mathrm{X} $ 、 $ \mathrm{Y} $ 染色体的同源区段)。下列相关叙述不正确的是( )

图1 图2
A. 乙病一定为伴 $ \mathrm{X} $ 染色体显性遗传病
B. 若对 $ {Ⅰ}_{2} $ 的 $ \mathrm{D}\mathrm{N}\mathrm{A} $ 进行酶切和电泳,结果和 $ {Ⅰ}_{4} $ 一样
C. 若 $ {Ⅱ}_{6} $ 与 $ {Ⅱ}_{7} $ 婚配,后代同时患两种遗传病的概率为 $ \dfrac{1}{36} $
D. 若对 $ {Ⅱ}_{9} $ 的 $ \mathrm{D}\mathrm{N}\mathrm{A} $ 进行酶切和电泳,可得到3种或4种条带
分析题图可知, $ {Ⅰ}_{3} $ 和 $ {Ⅰ}_{4} $ 不患甲病,生有患甲病的女儿 $ {Ⅱ}_{8} $ ,所以甲病为常染色体隐性遗传病。 $ {Ⅰ}_{1} $ 和 $ {Ⅰ}_{2} $ 患乙病,所生儿子 $ {Ⅱ}_{5} $ 不患乙病,故乙病为显性遗传病,根据以上分析及题意可知,乙病一定为伴 $ \mathrm{X} $ 染色体显性遗传病, $ \mathrm{A} $ 正确。假设与乙病相关的基因为 $ \mathrm{B} $ 、 $ \mathrm{b} $ ,与甲病相关的基因为 $ \mathrm{A} $ 、 $ \mathrm{a} $ , $ {Ⅰ}_{2} $ 患乙病不患甲病,初步判断其基因型为 $ \mathrm{A}\_ {\mathrm{X}}^{\mathrm{B}}\mathrm{Y} $ ,又因其儿子 $ {Ⅱ}_{5} $ 患甲病 $ (\mathrm{a}\mathrm{a}) $ ,所以 $ {Ⅰ}_{2} $ 的基因型为 $ {\mathrm{A}\mathrm{a}\mathrm{X}}^{\mathrm{B}}\mathrm{Y} $ 。同理,可推出 $ {Ⅰ}_{4} $ 的基因型为 $ {\mathrm{A}\mathrm{a}\mathrm{X}}^{\mathrm{B}}\mathrm{Y} $ , $ {Ⅰ}_{1} $ 的基因型为 $ {\mathrm{A}\mathrm{a}\mathrm{X}}^{\mathrm{B}}{\mathrm{X}}^{\mathrm{b}} $ 、 $ {Ⅰ}_{3} $ 的基因型为 $ {\mathrm{A}\mathrm{a}\mathrm{X}}^{\mathrm{b}}{\mathrm{X}}^{\mathrm{b}} $ 。因此若对 $ {Ⅰ}_{2} $ 的 $ \mathrm{D}\mathrm{N}\mathrm{A} $ 进行酶切和电泳,结果和 $ {Ⅰ}_{4} $ 一样, $ \mathrm{B} $ 正确。结合 $ \mathrm{B} $ 项分析,分别分析甲、乙两种病, $ {Ⅱ}_{6} $ 关于甲病的基因型及概率为 $ \dfrac{1}{3}\mathrm{A}\mathrm{A} $ 、 $ \dfrac{2}{3}\mathrm{A}\mathrm{a} $ ,关于乙病的为 $ \dfrac{1}{2}{\mathrm{X}}^{\mathrm{B}}{\mathrm{X}}^{\mathrm{B}} $ 、 $ \dfrac{1}{2}{\mathrm{X}}^{\mathrm{B}}{\mathrm{X}}^{\mathrm{b}} $ ; $ {Ⅱ}_{7} $ 的基因型及概率为 $ \dfrac{1}{3}{\mathrm{A}\mathrm{A}\mathrm{X}}^{\mathrm{b}}\mathrm{Y} $ 、 $ \dfrac{2}{3}{\mathrm{A}\mathrm{a}\mathrm{X}}^{\mathrm{b}}\mathrm{Y} $ 。若 $ {Ⅱ}_{6} $ 与 $ {Ⅱ}_{7} $ 婚配,后代同时患两种遗传病的概率为 $ \dfrac{2}{3}×\dfrac{2}{3}×\dfrac{1}{4}×(1-\dfrac{1}{4})=\dfrac{1}{12} $ , $ \mathrm{C} $ 错误。根据 $ {Ⅰ}_{1} $ 、 $ {Ⅰ}_{3} $ 、 $ {Ⅰ}_{4} $ 的基因型和电泳图可知,基因1、2表示 $ \mathrm{A} $ 、 $ \mathrm{a} $ 基因,基因3表示 $ \mathrm{B} $ 基因,基因4表示 $ \mathrm{b} $ 基因。由 $ {Ⅰ}_{3} $ 和 $ {Ⅰ}_{4} $ 的基因型可推知 $ {Ⅱ}_{9} $ 与乙病相关的基因型为 $ {\mathrm{X}}^{\mathrm{B}}{\mathrm{X}}^{\mathrm{b}} $ ,由于 $ {Ⅱ}_{9} $ 的患病情况未知,所以她与甲病相关的基因型可能为 $ \mathrm{A}\mathrm{A} $ 或 $ \mathrm{A}\mathrm{a} $ 或 $ \mathrm{a}\mathrm{a} $ ,若对 $ {Ⅱ}_{9} $ 的 $ \mathrm{D}\mathrm{N}\mathrm{A} $ 进行酶切和电泳,可得到3种或4种条带, $ \mathrm{D} $ 正确。
5.如图为某家族甲、乙两种遗传病的系谱图,甲病由一对等位基因 $ (\mathrm{A} $ 、 $ \mathrm{a}) $ 控制,乙病由 $ \mathrm{X} $ 染色体上的基因 $ \mathrm{B}/\mathrm{b} $ 控制。不考虑 $ \mathrm{X} $ 、 $ \mathrm{Y} $ 染色体同源区段,下列叙述错误的是( )

A. 甲病属于常染色体隐性遗传病,乙病属于显性遗传病
B. Ⅲ $ -13 $ 为纯合子,Ⅲ $ -14 $ 为杂合子的概率是 $ \dfrac{2}{3} $
C. Ⅰ $ -2 $ 为纯合子,Ⅱ $ -6 $ 的基因型与Ⅰ $ -1 $ 相同的概率为 $ \dfrac{1}{2} $
D. Ⅱ $ -5 $ 和Ⅱ $ -6 $ 再生一个两种病都患的孩子的概率为 $ \dfrac{1}{8} $
图中Ⅱ $ -8 $ 和Ⅱ $ -9 $ 都不患甲病,但他们有一个患甲病的女儿 $ (Ⅲ-13) $ ,说明甲病是常染色体隐性遗传病;结合题干可知,乙病的致病基因位于 $ \mathrm{X} $ 染色体上,仅考虑乙病,Ⅱ $ -5 $ (女患者)的儿子有患乙病的,也有不患乙病的,因此Ⅱ $ -5 $ 是杂合子,乙病是伴 $ \mathrm{X} $ 染色体显性遗传病, $ \mathrm{A} $ 正确。Ⅲ $ -13 $ 患甲病但不患乙病,基因型为 $ {\mathrm{a}\mathrm{a}\mathrm{X}}^{\mathrm{b}}{\mathrm{X}}^{\mathrm{b}} $ (纯合子), $ Ⅱ-8 $ 、Ⅱ $ -9 $ 的基因型分别为 $ {\mathrm{A}\mathrm{a}\mathrm{X}}^{\mathrm{b}}\mathrm{Y} $ 、 $ {\mathrm{A}\mathrm{a}\mathrm{X}}^{\mathrm{b}}{\mathrm{X}}^{\mathrm{b}} $ ,所以Ⅲ $ -14 $ 为杂合子 $ ({\mathrm{A}\mathrm{a}\mathrm{X}}^{\mathrm{b}}\mathrm{Y}) $ 的概率是 $ \dfrac{2}{3} $ , $ \mathrm{B} $ 正确。由Ⅱ $ -7 $ 患甲病可推知,Ⅰ $ -1 $ 的基因型是 $ {\mathrm{A}\mathrm{a}\mathrm{X}}^{\mathrm{b}}\mathrm{Y} $ , $ Ⅰ-2 $ 的基因型为 $ {\mathrm{a}\mathrm{a}\mathrm{X}}^{\mathrm{b}}{\mathrm{X}}^{\mathrm{b}} $ , $ Ⅱ-6 $ 的基因型为 $ {\mathrm{A}\mathrm{a}\mathrm{X}}^{\mathrm{b}}\mathrm{Y} $ , $ Ⅱ-6 $ 的基因型与Ⅰ $ -1 $ 相同的概率为1, $ \mathrm{C} $ 错误。Ⅱ $ -6 $ 的基因型为 $ {\mathrm{A}\mathrm{a}\mathrm{X}}^{\mathrm{b}}\mathrm{Y} $ , $ Ⅲ-10 $ 既患甲病又患乙病,所以Ⅱ $ -5 $ (只患乙病)的基因型为 $ {\mathrm{A}\mathrm{a}\mathrm{X}}^{\mathrm{B}}{\mathrm{X}}^{\mathrm{b}} $ , $ Ⅱ-5 $ 和Ⅱ $ -6 $ 再生一个两种病都患的孩子的概率为 $ \dfrac{1}{4}×\dfrac{1}{2}=\dfrac{1}{8} $ , $ \mathrm{D} $ 正确。
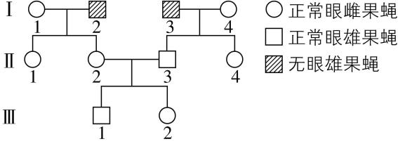
6.果蝇的正常眼与无眼是一对相对性状,受1对等位基因控制,要确定该性状的遗传方式,需从基因与染色体的位置关系及显隐性的角度进行分析。以正常眼雌果蝇与无眼雄果蝇为亲本进行杂交,根据杂交结果绘制部分后代果蝇的系谱图,如图所示。不考虑致死、突变和 $ \mathrm{X} $ 、 $ \mathrm{Y} $ 染色体同源区段的情况。以下分析正确的是( )

A. 关于果蝇无眼性状的遗传方式,可以排除的只有伴 $ \mathrm{Y} $ 染色体遗传
B. 用Ⅱ $ -1 $ 与其亲本雄果蝇杂交获得大量子代,根据杂交结果能确定果蝇正常眼性状的显隐性
C. 系谱图中第Ⅱ代任意雌雄个体杂交获得大量子代,观察子代的表型及比例可确定无眼性状的遗传方式
D. 若控制该性状的基因位于 $ \mathrm{X} $ 染色体上,Ⅲ $ -1 $ 与Ⅲ $ -2 $ 杂交的子代中正常眼雄果蝇的概率是 $ \dfrac{3}{4} $
由于Ⅰ $ -3 $ (雄性个体)表现为无眼,而Ⅱ $ -3 $ 和Ⅱ $ -4 $ 都为正常眼,所以果蝇无眼性状的遗传方式一定不是伴 $ \mathrm{X} $ 染色体显性遗传和伴 $ \mathrm{Y} $ 染色体遗传,果蝇无眼性状可能是常染色体显性遗传、常染色体隐性遗传或伴 $ \mathrm{X} $ 染色体隐性遗传, $ \mathrm{A} $ 错误。设相关基因用 $ \mathrm{A} $ 、 $ \mathrm{a} $ 表示,无眼性状三种遗传方式的杂交结果如下:
遗传方式 | 伴 $ \mathrm{X} $ 染色体隐性遗传 | 常染色体隐性遗传 | 常染色体显性遗传 |
Ⅰ $ -2 $ 基因型 | $ {\mathrm{X}}^{\mathrm{a}}\mathrm{Y} $ | $ \mathrm{a}\mathrm{a} $ | $ \mathrm{A}\mathrm{a} $ |
Ⅱ $ -1 $ 基因型 | $ {\mathrm{X}}^{\mathrm{A}}{\mathrm{X}}^{\mathrm{a}} $ | $ \mathrm{A}\mathrm{a} $ | $ \mathrm{a}\mathrm{a} $ |
$ Ⅰ-2 $ 与 $ Ⅱ-1 $ 杂交后代 | 正常眼雌∶无眼雌∶正常眼雄∶无眼雄 $ =1:1:1:1 $ | 正常眼雌∶无眼雌∶正常眼雄∶无眼雄 $ =1:1:1:1 $ | 正常眼雌∶无眼雌∶正常眼雄∶无眼雄 $ =1:1:1:1 $ |
Ⅱ $ -2 $ 、Ⅱ $ -4 $ 基因型 | $ {\mathrm{X}}^{\mathrm{A}}{\mathrm{X}}^{\mathrm{a}} $ | $ \mathrm{A}\mathrm{a} $ | $ \mathrm{a}\mathrm{a} $ |
Ⅱ $ -3 $ 基因型 | $ {\mathrm{X}}^{\mathrm{A}}\mathrm{Y} $ | $ \mathrm{A}\mathrm{a} $ | $ \mathrm{a}\mathrm{a} $ |
第Ⅱ代任意雌雄个体杂交子代 | 雌性都是正常眼,雄性正常眼∶无眼 $ =1:1 $ | 雌雄均为正常眼∶无眼 $ =3:1 $ | 全为正常眼 |
由表格可知,用Ⅱ $ -1 $ 与其亲本雄果蝇杂交获得大量子代,三种遗传方式的后代表型及比例相同,无法判断果蝇正常眼性状的显隐性, $ \mathrm{B} $ 错误。由以上分析可知,系谱图中第Ⅱ代任意雌雄个体杂交获得大量子代,三种遗传方式的子代表型及比例不同,故可以观察子代的表型及比例确定无眼性状的遗传方式, $ \mathrm{C} $ 正确。若控制该性状的基因位于 $ \mathrm{X} $ 染色体上,则无眼为隐性性状,Ⅰ $ -2 $ 的基因型为 $ {\mathrm{X}}^{\mathrm{a}}\mathrm{Y} $ , $ Ⅱ-2 $ 的基因型为 $ {\mathrm{X}}^{\mathrm{A}}{\mathrm{X}}^{\mathrm{a}} $ , $ Ⅱ-3 $ 的基因型为 $ {\mathrm{X}}^{\mathrm{A}}\mathrm{Y} $ , $ Ⅲ-2 $ 的基因型及概率为 $ \dfrac{1}{2}{\mathrm{X}}^{\mathrm{A}}{\mathrm{X}}^{\mathrm{A}} $ 、 $ \dfrac{1}{2}{\mathrm{X}}^{\mathrm{A}}{\mathrm{X}}^{\mathrm{a}} $ , $ Ⅲ-1 $ 的基因型为 $ {\mathrm{X}}^{\mathrm{A}}\mathrm{Y} $ ,两者杂交,后代正常眼雄果蝇的概率为 $ \dfrac{3}{4}×\dfrac{1}{2}=\dfrac{3}{8} $ , $ \mathrm{D} $ 错误。
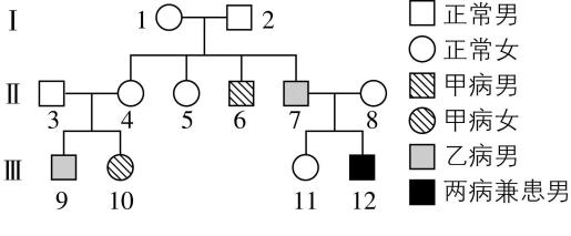
7.如图所示的遗传系谱图中有甲(基因为A、 $ \mathrm{a} $ )、乙(基因为B、 $ \mathrm{b} $ )两种遗传病,其中一种为红绿色盲。回答下列问题:

(1) 甲病的遗传方式是 染色体 (填“显”或“隐”)性遗传,就甲病而言,Ⅱ $ -4 $ 与Ⅱ $ -5 $ 基因型相同的概率是 。
(2) Ⅱ $ -3 $ 和Ⅱ $ -4 $ 生一个正常孩子的概率是 。
(3) Ⅲ $ -11 $ 的基因型是 。Ⅲ $ -9 $ 的色盲基因来自Ⅰ $ -1 $ 的概率是 。若Ⅲ $ -11 $ 与和Ⅲ $ -9 $ 基因型相同的男性结婚,生了一个孩子,其同时患两种病的概率是 。
(4) 若只考虑以上两对等位基因,在该系谱图中女性个体一定为纯合子的有 人。
(5) 某家庭中妻子患红绿色盲,丈夫、女儿表现均正常,则女儿的一个初级卵母细胞中色盲基因数目和分布情况是 (填序号)。
A. 1个,位于一条 $ \mathrm{X} $ 染色体上
B. 2个,分别位于非姐妹染色单体上
C. 4个,位于四分体的所有染色单体上
D. 2个,分别位于姐妹染色单体上
(1) 常;隐; $ \dfrac{2}{3} $
(2) $ \dfrac{9}{16} $
(3) $ {\mathrm{A}\mathrm{A}\mathrm{X}}^{\mathrm{B}}{\mathrm{X}}^{\mathrm{b}} $ 或 $ {\mathrm{A}\mathrm{a}\mathrm{X}}^{\mathrm{B}}{\mathrm{X}}^{\mathrm{b}} $ ;1(或 $ 100\% $ ); $ \dfrac{1}{18} $
(4) 0
(5) D
(1) 分析遗传系谱图可知,表现正常的Ⅱ $ -3 $ 与Ⅱ $ -4 $ 所生女儿Ⅲ $ -10 $ 患甲病,说明甲病的遗传方式是常染色体隐性遗传;已知两种遗传病中一种为红绿色盲,则乙病为红绿色盲。Ⅲ $ -10 $ 患甲病,其相关基因型是 $ \mathrm{a}\mathrm{a} $ , $ Ⅱ-3 $ 与Ⅱ $ -4 $ 的相关基因型均是 $ \mathrm{A}\mathrm{a} $ ;Ⅱ $ -6 $ 患甲病,其相关基因型是 $ \mathrm{a}\mathrm{a} $ ,则Ⅰ $ -1 $ 和Ⅰ $ -2 $ 的相关基因型均为 $ \mathrm{A}\mathrm{a} $ ,因此Ⅱ $ -5 $ 的相关基因型及概率为 $ \dfrac{1}{3}\mathrm{A}\mathrm{A} $ 、 $ \dfrac{2}{3}\mathrm{A}\mathrm{a} $ ,即就甲病而言,Ⅱ $ -4 $ 与Ⅱ $ -5 $ 基因型相同的概率是 $ \dfrac{2}{3} $ 。
(2) 由(1)的分析可知乙病是红绿色盲,红绿色盲是伴 $ \mathrm{X} $ 染色体隐性遗传病,则Ⅱ $ -3 $ 的基因型是 $ {\mathrm{A}\mathrm{a}\mathrm{X}}^{\mathrm{B}}\mathrm{Y} $ , $ Ⅲ-9 $ 患乙病,其相关基因型是 $ {\mathrm{X}}^{\mathrm{b}}\mathrm{Y} $ ,则Ⅱ $ -4 $ 的基因型是 $ {\mathrm{A}\mathrm{a}\mathrm{X}}^{\mathrm{B}}{\mathrm{X}}^{\mathrm{b}} $ , $ Ⅱ-3 $ 和Ⅱ $ -4 $ 生一个正常孩子 $ (\mathrm{A}\_ {\mathrm{X}}^{\mathrm{B}}\_ ) $ 的概率是 $ \dfrac{3}{4}×\dfrac{3}{4}=\dfrac{9}{16} $ 。
(3) Ⅲ $ -12 $ 两病兼患,基因型为 $ {\mathrm{a}\mathrm{a}\mathrm{X}}^{\mathrm{b}}\mathrm{Y} $ ,则Ⅱ $ -7 $ 的基因型为 $ {\mathrm{A}\mathrm{a}\mathrm{X}}^{\mathrm{b}}\mathrm{Y} $ , $ Ⅱ-8 $ 的基因型为 $ {\mathrm{A}\mathrm{a}\mathrm{X}}^{\mathrm{B}}{\mathrm{X}}^{\mathrm{b}} $ ,因此表现正常的Ⅲ $ -11 $ 的基因型及概率为 $ \dfrac{1}{3}{\mathrm{A}\mathrm{A}\mathrm{X}}^{\mathrm{B}}{\mathrm{X}}^{\mathrm{b}} $ 、 $ \dfrac{2}{3}{\mathrm{A}\mathrm{a}\mathrm{X}}^{\mathrm{B}}{\mathrm{X}}^{\mathrm{b}} $ 。Ⅲ $ -9 $ 的色盲基因来自Ⅱ $ -4 $ , $ Ⅱ-4 $ 的色盲基因来自Ⅰ $ -1 $ ,因此Ⅲ $ -9 $ 的色盲基因来自Ⅰ $ -1 $ 的概率是1。Ⅱ $ -3 $ 与Ⅱ $ -4 $ 关于甲病的基因型均是 $ \mathrm{A}\mathrm{a} $ ,则只患乙病的Ⅲ $ -9 $ 的基因型及概率为 $ \dfrac{1}{3}{\mathrm{A}\mathrm{A}\mathrm{X}}^{\mathrm{b}}\mathrm{Y} $ 、 $ \dfrac{2}{3}{\mathrm{A}\mathrm{a}\mathrm{X}}^{\mathrm{b}}\mathrm{Y} $ 。若Ⅲ $ -11 $ 与和Ⅲ $ -9 $ 基因型相同的男性结婚生了一个孩子,其同时患两种病的概率是 $ \dfrac{1}{4}×\dfrac{2}{3}×\dfrac{2}{3}×\dfrac{1}{2}=\dfrac{1}{18} $ 。
(4) 根据上述分析可知,若只考虑以上两对等位基因,在该系谱图中女性个体一定为纯合子的有0人。
(5) 由于妻子患红绿色盲,丈夫、女儿表现均正常,则这对夫妇的基因型为 $ {\mathrm{X}}^{\mathrm{B}}\mathrm{Y} $ 、 $ {\mathrm{X}}^{\mathrm{b}}{\mathrm{X}}^{\mathrm{b}} $ ,女儿的基因型为 $ {\mathrm{X}}^{\mathrm{B}}{\mathrm{X}}^{\mathrm{b}} $ ,则女儿的一个初级卵母细胞中色盲基因有2个,分别位于姐妹染色单体上, $ \mathrm{D} $ 符合题意。