1.下列关于性别决定的叙述,正确的是( )
A. 含有同型性染色体的个体为雌性,含有异型性染色体的个体为雄性
B. 人的 $ \mathrm{Y} $ 染色体只有 $ \mathrm{X} $ 染色体的 $ \dfrac{1}{5} $ 左右,其上的基因在 $ \mathrm{X} $ 染色体上都存在相应的等位基因
C. 含 $ \mathrm{X} $ 染色体的配子是雌配子,含 $ \mathrm{Y} $ 染色体的配子是雄配子
D. 不是所有生物细胞中的染色体都可分为性染色体和常染色体
在 $ \mathrm{Z}\mathrm{W} $ 型性别决定的生物中,含有同型性染色体 $ (\mathrm{Z}\mathrm{Z}) $ 的个体为雄性,含有异型性染色体 $ (\mathrm{Z}\mathrm{W}) $ 的个体为雌性, $ \mathrm{A} $ 错误;人的 $ \mathrm{Y} $ 染色体只有 $ \mathrm{X} $ 染色体大小的 $ \dfrac{1}{5} $ 左右,位于 $ \mathrm{Y} $ 染色体非同源区段上的基因在 $ \mathrm{X} $ 染色体没有与之相对应的基因, $ \mathrm{B} $ 错误;含 $ \mathrm{Y} $ 染色体的配子一般是雄配子,含 $ \mathrm{X} $ 染色体的配子是雌配子或雄配子, $ \mathrm{C} $ 错误;雌雄同体的生物通常没有性染色体,如豌豆,所以不是所有生物细胞中的染色体都可分为性染色体和常染色体, $ \mathrm{D} $ 正确。
2.如图为人类的性染色体结构示意图,其中同源区存在等位基因,非同源区不存在等位基因。下列关于性染色体上相关遗传病的叙述,错误的是( )

A. Ⅰ区段上的显性遗传病,女性患者多于男性患者
B. Ⅰ区段上的隐性遗传病,某女患者的父亲、儿子均患病
C. Ⅱ区段上的遗传病,在遗传上与性别无关
D. Ⅲ区段上的遗传病,可能每一代均有患者
Ⅰ区段上的显性遗传病为伴 $ \mathrm{X} $ 染色体显性遗传病,患者中女性多于男性, $ \mathrm{A} $ 正确;Ⅰ区段上的隐性遗传病为伴 $ \mathrm{X} $ 染色体隐性遗传病,具有“女患父子患”的特点,即女性患者的父亲和儿子均是患者, $ \mathrm{B} $ 正确;Ⅱ区段是 $ \mathrm{X} $ 和 $ \mathrm{Y} $ 染色体的同源区段,其上相关基因控制的遗传病在遗传上与性别有关,如 $ {\mathrm{X}}^{\mathrm{a}}{\mathrm{X}}^{\mathrm{a}}×{\mathrm{X}}^{\mathrm{a}}{\mathrm{Y}}^{\mathrm{A}} $ 的后代中男性均为显性性状,女性均为隐性性状, $ \mathrm{C} $ 错误;Ⅲ区段是 $ \mathrm{Y} $ 染色体特有的区段,其上基因控制的遗传病为伴 $ \mathrm{Y} $ 染色体遗传病,患者全为男性,且“父子相传”,因此可能每一代均有患者, $ \mathrm{D} $ 正确。
3.某种遗传病是一种单基因伴性遗传病(不考虑 $ \mathrm{X} $ 、 $ \mathrm{Y} $ 染色体的同源区段),患病男性与正常女性婚配,生出的儿子一定正常,生出的女儿一定患病。下列叙述正确的是( )
A. 该病为伴 $ \mathrm{X} $ 染色体显性遗传病
B. 该遗传病患者中男性多于女性
C. 该男性患者的儿子与患病的女性结婚,所有后代一定都患该病
D. 该男性患者的女儿和正常男性结婚,生出患病孩子的概率是 $ \dfrac{1}{4} $
由思路导引可知,该病为伴 $ \mathrm{X} $ 染色体显性遗传病, $ \mathrm{A} $ 正确;伴 $ \mathrm{X} $ 染色体显性遗传病中女性患者多于男性, $ \mathrm{B} $ 错误;
由思路导引可知,该男性患者的儿子的基因型为 $ {\mathrm{X}}^{\mathrm{a}}\mathrm{Y} $ ,患病女性的基因型可能为 $ {\mathrm{X}}^{\mathrm{A}}{\mathrm{X}}^{\mathrm{A}} $ 、 $ {\mathrm{X}}^{\mathrm{A}}{\mathrm{X}}^{\mathrm{a}} $ ,若患病女性的基因型为 $ {\mathrm{X}}^{\mathrm{A}}{\mathrm{X}}^{\mathrm{a}} $ ,则后代患病的概率为 $ \dfrac{1}{2} $ ,不一定都患该病, $ \mathrm{C} $ 错误;该男性患者女儿的基因型为 $ {\mathrm{X}}^{\mathrm{A}}{\mathrm{X}}^{\mathrm{a}} $ ,正常男性的基因型为 $ {\mathrm{X}}^{\mathrm{a}}\mathrm{Y} $ ,所生孩子患病的概率为 $ \dfrac{1}{2} $ , $ \mathrm{D} $ 错误。
4.已知红绿色盲为伴 $ \mathrm{X} $ 染色体隐性遗传病,如图为某红绿色盲家族系谱图。下列叙述错误的是( )

A. Ⅲ $ -1 $ 的致病基因 $ {\mathrm{X}}^{\mathrm{b}} $ 来自Ⅱ $ -1 $
B. Ⅱ $ -2 $ 的致病基因 $ {\mathrm{X}}^{\mathrm{b}} $ 有 $ 100\% $ 的概率传给女儿
C. Ⅰ $ -1 $ 和Ⅰ $ -3 $ 的基因型相同的概率为 $ \dfrac{1}{2} $
D. Ⅱ $ -1 $ 和Ⅱ $ -2 $ 再生一个男孩不一定患病
Ⅱ $ -1 $ 和Ⅱ $ -2 $ 的基因型分别为 $ {\mathrm{X}}^{\mathrm{B}}{\mathrm{X}}^{\mathrm{b}} $ 、 $ {\mathrm{X}}^{\mathrm{b}}\mathrm{Y} $ ,再生一个男孩,其基因型可能是 $ {\mathrm{X}}^{\mathrm{B}}\mathrm{Y} $ (正常),也可能是 $ {\mathrm{X}}^{\mathrm{b}}\mathrm{Y} $ (患病), $ \mathrm{D} $ 正确。
5.鸡的性别决定方式为 $ \mathrm{Z}\mathrm{W} $ 型,鸡羽的芦花性状(B)对非芦花性状 $ (\mathrm{b}) $ 为显性。用非芦花公鸡 $ (\mathrm{Z}\mathrm{Z}) $ 和芦花母鸡 $ (\mathrm{Z}\mathrm{W}) $ 交配, $ {\mathrm{F}}_{1} $ 的公鸡都是芦花鸡,母鸡都是非芦花鸡。下列叙述错误的是( )
A. 鸡羽芦花性状的遗传属于伴性遗传
B. 芦花性状可用于淘汰某一性别雏鸡
C. $ {\mathrm{F}}_{1} $ 公鸡的基因型为 $ {\mathrm{Z}}^{\mathrm{B}}{\mathrm{Z}}^{\mathrm{b}} $ 或 $ {\mathrm{Z}}^{\mathrm{B}}{\mathrm{Z}}^{\mathrm{B}} $
D. $ {\mathrm{F}}_{1} $ 随机交配子代芦花鸡约占 $ \dfrac{1}{2} $
由题意可知,亲本非芦花公鸡和芦花母鸡交配, $ {\mathrm{F}}_{1} $ 的公鸡都是芦花鸡,母鸡都是非芦花鸡,所以鸡羽芦花性状的遗传属于伴性遗传, $ \mathrm{A} $ 正确;由 $ {\mathrm{F}}_{1} $ 的公鸡都是芦花鸡,母鸡都是非芦花鸡,可知芦花性状可用于淘汰某一性别雏鸡, $ \mathrm{B} $ 正确;非芦花公鸡 $ ({\mathrm{Z}}^{\mathrm{b}}{\mathrm{Z}}^{\mathrm{b}}) $ 和芦花母鸡 $ ({\mathrm{Z}}^{\mathrm{B}}\mathrm{W}) $ 交配, $ {\mathrm{F}}_{1} $ 公鸡的基因型只能是 $ {\mathrm{Z}}^{\mathrm{B}}{\mathrm{Z}}^{\mathrm{b}} $ , $ \mathrm{C} $ 错误; $ {\mathrm{F}}_{1} $ 公鸡的基因型为 $ {\mathrm{Z}}^{\mathrm{B}}{\mathrm{Z}}^{\mathrm{b}} $ ,母鸡的基因型为 $ {\mathrm{Z}}^{\mathrm{b}}\mathrm{W} $ , $ {\mathrm{F}}_{1} $ 随机交配,子代基因型及比例为 $ {\mathrm{Z}}^{\mathrm{B}}{\mathrm{Z}}^{\mathrm{b}}:{\mathrm{Z}}^{\mathrm{b}}{\mathrm{Z}}^{\mathrm{b}}:{\mathrm{Z}}^{\mathrm{B}}\mathrm{W}:{\mathrm{Z}}^{\mathrm{b}}\mathrm{W}=1:1:1:1 $ ,芦花鸡 $ ({\mathrm{Z}}^{\mathrm{B}}{\mathrm{Z}}^{\mathrm{b}} $ 、 $ {\mathrm{Z}}^{\mathrm{B}}\mathrm{W}) $ 约占 $ \dfrac{1}{2} $ , $ \mathrm{D} $ 正确。
6.人类的双眼皮对单眼皮是显性,相关基因位于常染色体上。一个色觉正常的单眼皮女性(甲),其父亲是红绿色盲;一个色觉正常的双眼皮男性(乙),其母亲是单眼皮。不考虑变异的情况下,下列叙述错误的是( )
A. 甲的一个卵原细胞在有丝分裂后期含有两个红绿色盲基因
B. 乙的一个精原细胞在减数分裂Ⅰ中期含两个单眼皮基因
C. 甲含有红绿色盲基因且该基因一定来源于她的父亲
D. 甲、乙婚配生出的女儿单眼皮色觉正常的概率为 $ \dfrac{1}{4} $
甲的基因型为 $ {\mathrm{a}\mathrm{a}\mathrm{X}}^{\mathrm{B}}{\mathrm{X}}^{\mathrm{b}} $ ,其一个卵原细胞在间期 $ \mathrm{D}\mathrm{N}\mathrm{A} $ 进行了复制,有丝分裂后期含有2个红绿色盲基因 $ \mathrm{b} $ , $ \mathrm{A} $ 正确;乙的基因型为 $ {\mathrm{A}\mathrm{a}\mathrm{X}}^{\mathrm{B}}\mathrm{Y} $ ,减数分裂Ⅰ前的间期, $ \mathrm{D}\mathrm{N}\mathrm{A} $ 进行复制,减数分裂Ⅰ中期含2个单眼皮基因 $ \mathrm{a} $ , $ \mathrm{B} $ 正确;甲的基因型为 $ {\mathrm{a}\mathrm{a}\mathrm{X}}^{\mathrm{B}}{\mathrm{X}}^{\mathrm{b}} $ ,其父亲是红绿色盲,甲含有红绿色盲基因且该基因一定来源于她的父亲, $ \mathrm{C} $ 正确;甲的基因型为 $ {\mathrm{a}\mathrm{a}\mathrm{X}}^{\mathrm{B}}{\mathrm{X}}^{\mathrm{b}} $ ,乙的基因型为 $ {\mathrm{A}\mathrm{a}\mathrm{X}}^{\mathrm{B}}\mathrm{Y} $ ,甲、乙婚配,后代中单眼皮的概率为 $ \dfrac{1}{2} $ ,生出的女儿色觉一定正常,故甲、乙婚配生出的女儿单眼皮色觉正常的概率为 $ \dfrac{1}{2} $ , $ \mathrm{D} $ 错误。
7.果蝇的性别决定方式为 $ \mathrm{X}\mathrm{Y} $ 型,控制果蝇体色的基因位于常染色体上,且灰色(A)对黑色 $ (\mathrm{a}) $ 为显性,眼色由基因B、 $ \mathrm{b} $ 控制,且不位于 $ \mathrm{Y} $ 染色体上。现有一群灰体红眼雄果蝇与一群黑体红眼雌果蝇杂交产生 $ {\mathrm{F}}_{1} $ , $ {\mathrm{F}}_{1} $ 雌、雄果蝇相互交配产生 $ {\mathrm{F}}_{2} $ ,其中 $ {\mathrm{F}}_{1} $ 表型及比例如表所示。回答下列问题:
$ {\mathrm{F}}_{1} $ 雌果蝇 | 灰体红眼∶黑体红眼 $ =2:1 $ |
$ {\mathrm{F}}_{1} $ 雄果蝇 | 灰体红眼∶黑体红眼∶灰体白眼∶黑体白眼 $ =2:1:2:1 $ |
(1) 该果蝇眼色中 为显性性状。研究发现,若只考虑体色,亲本中灰体果蝇有两种基因型,这两种基因型及其比例为 。该果蝇眼色和体色的遗传 (填“遵循”或“不遵循”)基因的自由组合定律,判断的依据是 。
(2) 若只考虑眼色, $ {\mathrm{F}}_{1} $ 雄果蝇产生的配子种类及其比例为 。若只考虑眼色, $ {\mathrm{F}}_{1} $ 雌、雄相互交配, $ {\mathrm{F}}_{2} $ 中红眼雄果蝇所占比例为 。
(3) 若要从 $ {\mathrm{F}}_{1} $ 或 $ {\mathrm{F}}_{2} $ 群体中选择雌、雄个体,只进行一次杂交实验,且产生的子代只借助眼色就能判断性别,应从 (填“ $ {\mathrm{F}}_{1} $ ”或“ $ {\mathrm{F}}_{2} $ ”)中选择亲本,并用遗传图解表示该过程(要求写出相关个体表型、基因型等关键信息)。
(1) 红眼; $ \mathrm{A}\mathrm{a}:\mathrm{A}\mathrm{A}=2:1 $ ;遵循;A、 $ \mathrm{a} $ 位于常染色体上,B、 $ \mathrm{b} $ 位于 $ \mathrm{X} $ 染色体上,两对等位基因位于非同源染色体上
(2) $ {\mathrm{X}}^{\mathrm{B}}:{\mathrm{X}}^{\mathrm{b}}:\mathrm{Y}=1:1:2 $ ; $ \dfrac{3}{8} $
(3) $ {\mathrm{F}}_{2} $ ;
(1) 由思路导引可知,红眼为显性性状,且控制眼色的基因位于 $ \mathrm{X} $ 染色体上。已知控制果蝇体色的基因位于常染色体上,若只考虑体色,亲本黑体雌果蝇的基因型为 $ \mathrm{a}\mathrm{a} $ ,亲本灰体雄果蝇的基因型为 $ \mathrm{A}\mathrm{A} $ 、 $ \mathrm{A}\mathrm{a} $ 。由表中数据可知, $ {\mathrm{F}}_{1} $ 中灰体∶黑体 $ =2:1 $ ,说明亲本中灰体果蝇产生的 $ \mathrm{a} $ 配子所占比例为 $ \dfrac{1}{3} $ ,则亲本灰体果蝇中 $ \mathrm{A}\mathrm{a} $ 所占比例为 $ \dfrac{2}{3} $ , $ \mathrm{A}\mathrm{A} $ 所占比例为 $ \dfrac{1}{3} $ ,即 $ \mathrm{A}\mathrm{a}:\mathrm{A}\mathrm{A}=2:1 $ 。控制眼色的基因位于 $ \mathrm{X} $ 染色体上,控制体色的基因位于常染色体上,两对基因位于两对非同源染色体上,其遗传遵循基因的自由组合规律。
(2) 若只考虑眼色,亲本红眼雄果蝇的基因型为 $ {\mathrm{X}}^{\mathrm{B}}\mathrm{Y} $ ,亲本红眼雌果蝇的基因型为 $ {\mathrm{X}}^{\mathrm{B}}{\mathrm{X}}^{\mathrm{b}} $ , $ {\mathrm{F}}_{1} $ 雄果蝇的基因型及概率为 $ \dfrac{1}{2}{\mathrm{X}}^{\mathrm{B}}\mathrm{Y} $ 、 $ \dfrac{1}{2}{\mathrm{X}}^{\mathrm{b}}\mathrm{Y} $ ,产生的配子种类及比例为 $ {\mathrm{X}}^{\mathrm{B}}:{\mathrm{X}}^{\mathrm{b}}:\mathrm{Y}=1:1:2 $ ; $ {\mathrm{F}}_{1} $ 雌果蝇的基因型及概率为 $ \dfrac{1}{2}{\mathrm{X}}^{\mathrm{B}}{\mathrm{X}}^{\mathrm{B}} $ 、 $ \dfrac{1}{2}{\mathrm{X}}^{\mathrm{B}}{\mathrm{X}}^{\mathrm{b}} $ ,产生的配子种类及比例为 $ {\mathrm{X}}^{\mathrm{B}}:{\mathrm{X}}^{\mathrm{b}}=3:1 $ ,所以 $ {\mathrm{F}}_{1} $ 雌、雄相互交配, $ {\mathrm{F}}_{2} $ 中红眼雄果蝇 $ ({\mathrm{X}}^{\mathrm{B}}\mathrm{Y}) $ 所占比例为 $ \dfrac{3}{4}×\dfrac{1}{2}=\dfrac{3}{8} $ 。
(3) 由第(2)小题分析可知,只考虑眼色, $ {\mathrm{F}}_{1} $ 雌果蝇的基因型为 $ {\mathrm{X}}^{\mathrm{B}}{\mathrm{X}}^{\mathrm{B}} $ 和 $ {\mathrm{X}}^{\mathrm{B}}{\mathrm{X}}^{\mathrm{b}} $ ,雄果蝇的基因型为 $ {\mathrm{X}}^{\mathrm{B}}\mathrm{Y} $ 和 $ {\mathrm{X}}^{\mathrm{b}}\mathrm{Y} $ ,若从 $ {\mathrm{F}}_{1} $ 中选择, $ {\mathrm{X}}^{\mathrm{B}}{\mathrm{X}}^{\mathrm{B}}×{\mathrm{X}}^{\mathrm{B}}\mathrm{Y}\to $ 雌、雄全为红眼,无法通过眼色区分性别; $ {\mathrm{X}}^{\mathrm{B}}{\mathrm{X}}^{\mathrm{B}}×{\mathrm{X}}^{\mathrm{b}}\mathrm{Y}\to $ 雌、雄全为红眼,无法通过眼色区分性别; $ {\mathrm{X}}^{\mathrm{B}}{\mathrm{X}}^{\mathrm{b}}×{\mathrm{X}}^{\mathrm{B}}\mathrm{Y}\to $ 红眼中有雌性、雄性 $ ({\mathrm{X}}^{\mathrm{B}}{\mathrm{X}}^{\mathrm{b}} $ 、 $ {\mathrm{X}}^{\mathrm{B}}{\mathrm{X}}^{\mathrm{B}} $ 、 $ {\mathrm{X}}^{\mathrm{B}}\mathrm{Y}) $ ,白眼全为雄性 $ ({\mathrm{X}}^{\mathrm{b}}\mathrm{Y}) $ ,无法区分红眼个体的性别; $ {\mathrm{X}}^{\mathrm{B}}{\mathrm{X}}^{\mathrm{b}}×{\mathrm{X}}^{\mathrm{b}}\mathrm{Y}\to $ 红眼、白眼中雌雄都有,无法区分性别。若从 $ {\mathrm{F}}_{2} $ 中选择,由 $ {\mathrm{F}}_{1} $ 雌、雄个体基因型可知, $ {\mathrm{F}}_{2} $ 中会出现白眼雌性 $ ({\mathrm{X}}^{\mathrm{b}}{\mathrm{X}}^{\mathrm{b}}) $ 和红眼雄性 $ ({\mathrm{X}}^{\mathrm{B}}\mathrm{Y}) $ ,让两者杂交,子代中红眼 $ ({\mathrm{X}}^{\mathrm{B}}{\mathrm{X}}^{\mathrm{b}}) $ 全为雌性,白眼全为 $ ({\mathrm{X}}^{\mathrm{b}}\mathrm{Y}) $ 雄性,只根据眼色就可判断子代的性别,遗传图解见答案。
8.“鹅有豁,产蛋多”,豁眼表现是民间选种的依据。鹅的性别决定方式为 $ \mathrm{Z}\mathrm{W} $ 型,其正常眼(B)和豁眼 $ (\mathrm{b}) $ 是一对相对性状,基因 $ \mathrm{B}/\mathrm{b} $ 位于 $ \mathrm{Z} $ 染色体上。常染色体上的 $ \mathrm{h} $ 基因纯合时能抑制基因 $ \mathrm{b} $ 的功能,使鹅表现为正常眼。下列杂交组合的后代不能通过眼的性状筛选产蛋多的鹅的是( )
A. $ {\mathrm{H}\mathrm{h}\mathrm{Z}}^{\mathrm{B}}\mathrm{W}×{\mathrm{H}\mathrm{h}\mathrm{Z}}^{\mathrm{B}}{\mathrm{Z}}^{\mathrm{b}} $
B. $ {\mathrm{H}\mathrm{h}\mathrm{Z}}^{\mathrm{b}}\mathrm{W}×{\mathrm{H}\mathrm{H}\mathrm{Z}}^{\mathrm{B}}{\mathrm{Z}}^{\mathrm{b}} $
C. $ {\mathrm{H}\mathrm{h}\mathrm{Z}}^{\mathrm{B}}\mathrm{W}×{\mathrm{H}\mathrm{h}\mathrm{Z}}^{\mathrm{b}}{\mathrm{Z}}^{\mathrm{b}} $
D. $ {\mathrm{h}\mathrm{h}\mathrm{Z}}^{\mathrm{B}}\mathrm{W}×{\mathrm{H}\mathrm{h}\mathrm{Z}}^{\mathrm{B}}{\mathrm{Z}}^{\mathrm{b}} $
实验目的是通过眼的性状筛选产蛋多的鹅,即根据眼的性状来判断出豁眼雌鹅 $ (\mathrm{H}\_ {\mathrm{Z}}^{\mathrm{b}}\mathrm{W}) $ 。 $ \mathrm{A} $ 、 $ \mathrm{C} $ 、 $ \mathrm{D} $ 项杂交组合的后代中豁眼鹅均为雌鹅,因而可以通过眼的性状筛选产蛋多的鹅, $ \mathrm{B} $ 项杂交组合的后代中豁眼鹅既有雄鹅,也有雌鹅,难以根据眼的性状筛选产蛋多的鹅, $ \mathrm{B} $ 符合题意。
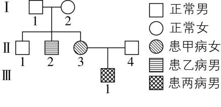
9.下图家族中的甲、乙两种病分别由等位基因 $ \mathrm{A}/\mathrm{a} $ 、 $ \mathrm{B}/\mathrm{b} $ 控制,已知 $ {Ⅱ}_{4} $ 不携带乙病的致病基因。下列叙述正确的是( )

A. 若 $ {Ⅰ}_{1} $ 和 $ {Ⅰ}_{2} $ 再生一个孩子,从优生优育角度建议生女孩
B. $ {Ⅰ}_{1} $ 和 $ {Ⅰ}_{2} $ 生一个女孩,两病都不患的概率是 $ \dfrac{3}{8} $
C. $ {Ⅱ}_{3} $ 的基因型及概率为 $ \dfrac{1}{2}{\mathrm{a}\mathrm{a}\mathrm{X}}^{\mathrm{B}}{\mathrm{X}}^{\mathrm{b}} $ 或 $ \dfrac{1}{2}{\mathrm{a}\mathrm{a}\mathrm{X}}^{\mathrm{B}}{\mathrm{X}}^{\mathrm{B}} $
D. $ {Ⅱ}_{3} $ 和 $ {Ⅱ}_{4} $ 再生一个只患一种病孩子的概率是 $ \dfrac{1}{4} $
由题图解读可知, $ {Ⅰ}_{1} $ 和 $ {Ⅰ}_{2} $ 的基因型分别为 $ {\mathrm{A}\mathrm{a}\mathrm{X}}^{\mathrm{B}}\mathrm{Y} $ 、 $ {\mathrm{A}\mathrm{a}\mathrm{X}}^{\mathrm{B}}{\mathrm{X}}^{\mathrm{b}} $ ,后代无论是男孩还是女孩,患甲病的概率均为 $ \dfrac{1}{4} $ ,但男孩患乙病的概率为 $ \dfrac{1}{2} $ ,女孩均不患乙病,故从优生优育角度建议生女孩。两者生一个女孩,两病都不患 $ (\mathrm{A}\_ {\mathrm{X}}^{\mathrm{B}}{\mathrm{X}}^{-}) $ 的概率是 $ \dfrac{3}{4}×1=\dfrac{3}{4} $ , $ \mathrm{A} $ 正确, $ \mathrm{B} $ 错误。由题图解读可知, $ {Ⅱ}_{3} $ 的基因型为 $ {\mathrm{a}\mathrm{a}\mathrm{X}}^{\mathrm{B}}{\mathrm{X}}^{\mathrm{b}} $ , $ {Ⅱ}_{4} $ 的基因型为 $ {\mathrm{A}\mathrm{a}\mathrm{X}}^{\mathrm{B}}\mathrm{Y} $ ,他们再生一个只患一种病孩子的概率是 $ \dfrac{1}{2}×\dfrac{3}{4}+\dfrac{1}{2}×\dfrac{1}{4}=\dfrac{3}{8}+\dfrac{1}{8}=\dfrac{1}{2} $ , $ \mathrm{C} $ 、 $ \mathrm{D} $ 错误。
10.人的正常色觉(B)对红绿色盲 $ (\mathrm{b}) $ 是显性,为伴性遗传;褐眼(A)对蓝眼 $ (\mathrm{a}) $ 是显性,为常染色体遗传。有一个蓝眼色觉正常的女子与一个褐眼色觉正常的男子婚配,生了一个蓝眼红绿色盲的男孩。这对夫妇再生一个蓝眼红绿色盲男孩的概率和这对夫妇再生一男孩患红绿色盲蓝眼的概率分别是( )
A. $ \dfrac{1}{8} $ 、 $ \dfrac{1}{4} $
B. $ \dfrac{1}{16} $ 、 $ \dfrac{1}{4} $
C. $ \dfrac{1}{4} $ 、 $ \dfrac{1}{4} $
D. $ \dfrac{1}{4} $ 、 $ \dfrac{1}{8} $
根据题意可推得双亲基因型分别为 $ {\mathrm{a}\mathrm{a}\mathrm{X}}^{\mathrm{B}}{\mathrm{X}}^{\mathrm{b}} $ 、 $ {\mathrm{A}\mathrm{a}\mathrm{X}}^{\mathrm{B}}\mathrm{Y} $ ,他们生出蓝眼孩子的概率为 $ \dfrac{1}{2} $ ,生出红绿色盲男孩(即全部后代中患红绿色盲的男孩)的概率为 $ \dfrac{1}{4} $ ,故他们生出蓝眼红绿色盲男孩的概率为 $ \dfrac{1}{2}×\dfrac{1}{4}=\dfrac{1}{8} $ ;而该夫妇再生一个男孩患红绿色盲的概率为 $ \dfrac{1}{2} $ ,同时该男孩为蓝眼的概率也为 $ \dfrac{1}{2} $ ,则该男孩为蓝眼患红绿色盲的概率为 $ \dfrac{1}{2}×\dfrac{1}{2}=\dfrac{1}{4} $ ,故选 $ \mathrm{A} $ 。