1.抛掷两枚质地均匀的骰子,记录朝上的点数,则下列选项的两个事件中,互斥但不对立的是( )
A.事件“点数之和为奇数”与事件“点数之积为偶数”
B.事件“点数之和为奇数”与事件“点数之积为奇数”
C.事件“点数之和不小于8”与事件“点数之和不大于7”
D.事件“点数之积不小于7”与事件“点数之积不大于8”
对于 $ \mathrm{A} $ ,例如点数 $ (1,2) $ ,满足题意要求,所以二者能同时发生,不是互斥事件,故 $ \mathrm{A} $ 错误.
对于 $ \mathrm{B} $ ,点数之和为奇数:两数一奇一偶.点数之积为奇数:两数均为奇数,两事件不能同时发生.存在两数和为偶数且积为偶数的情况,所以二者互斥但不对立,故 $ \mathrm{B} $ 正确.
对于 $ \mathrm{C} $ :二者不能同时不发生,也不能同时发生,是对立事件,故 $ \mathrm{C} $ 错误.
对于 $ \mathrm{D} $ :二者能同时发生,不是互斥事件,如点数 $ (4,2) $ ,故 $ \mathrm{D} $ 错误.故选 $ \mathrm{B} $ .
2.已知随机事件 $ A $ 和 $ B $ ,下列表述中正确的是( )
A.若 $ B\subseteq A $ ,则 $ P(A\cup B)=P(B) $
B.若 $ B\subseteq A $ ,则 $ P(AB)=P(A) $
C.若 $ A $ , $ B $ 互斥,则 $ P(AB)=1 $
D.若 $ A $ , $ B $ 对立,则 $ P(A\cup B)=1 $
选项 $ \mathrm{A} $ ,若 $ B\subseteq A $ ,则 $ A\cup B=A $ ,因此 $ P(A\cup B)=P(A) $ ,而非 $ P(B) $ , $ \mathrm{A} $ 错误.
选项 $ \mathrm{B} $ ,若 $ B\subseteq A $ ,则 $ A\cap B=B $ ,因此 $ P(AB)=P(B) $ ,而非 $ P(A) $ , $ \mathrm{B} $ 错误.
选项 $ \mathrm{C} $ ,若 $ A $ 和 $ B $ 互斥,则 $ A\cap B=⌀ $ ,故 $ P(AB)=0 $ ,而非 $ {\rm 1,} \mathrm{C} $ 错误.
选项 $ \mathrm{D} $ ,若 $ A $ 和 $ B $ 对立,则 $ A\cup B $ 为必然事件,故 $ P(A\cup B)=1 $ , $ \mathrm{D} $ 正确.故选 $ \mathrm{D} $ .
3.某校高一年级60名女生中,经调查偏理科的有40人,偏文科的有20人,用比例分配的分层随机抽样方法抽取6人,随机抽取3人,至少有2人偏理科的概率是( )
A. $ \dfrac{1}{2} $
B. $ \dfrac{2}{3} $
C. $ \dfrac{3}{5} $
D. $ \dfrac{4}{5} $
60名女生中,偏理科与偏文科的人数之比为 $ 40:20=2:1 $ ,
所以用比例分配的分层随机抽样方法抽取6人,偏理科的人数为 $ 6×\dfrac{2}{2+1}=4 $ ,设为 $ A $ , $ B $ , $ C $ , $ D $ ,
偏文科的人数为 $ 6×\dfrac{1}{2+1}=2 $ ,设为 $ a $ , $ b $ ,
故随机抽取3人,情况有:
$ (A,B,C) $ , $ (A,B,D) $ , $ (A,B,a) $ , $ (A,B,b) $ , $ (A,C,D) $ , $ (A,C,a) $ , $ (A,C,b) $ , $ (A,D,a) $ ,
$ (A,D,b) $ , $ (A,a,b) $ , $ (B,C,D) $ , $ (B,C,a) $ , $ (B,C,b) $ , $ (B,D,a) $ , $ (B,D,b) $ , $ (B,a,b) $ ,
$ (C,D,a) $ , $ (C,D,b) $ , $ (C,a,b) $ , $ (D,a,b) $ ,共20种情况.
其中至少有2人偏理科的情况有:
$ (A,B,C) $ , $ (A,B,D) $ , $ (A,B,a) $ , $ (A,B,b) $ , $ (A,C,D) $ , $ (A,C,a) $ , $ (A,C,b) $ , $ (A,D,a) $ ,
$ (A,D,b) $ , $ (B,C,D) $ , $ (B,C,a) $ , $ (B,C,b) $ , $ (B,D,a) $ , $ (B,D,b) $ , $ (C,D,a) $ , $ (C,D,b) $ ,共16种情况,
所以随机抽取3人,至少有2人偏理科的概率是 $ \dfrac{16}{20}=\dfrac{4}{5} $ .
故选 $ \mathrm{D} $ .
4.将一枚六个面编号分别为1,2,3,4,5,6的质地均匀的正方体骰子先后投掷两次,记第一次掷出的点数为 $ a $ ,第二次掷出的点数为 $ b $ ,则使得关于 $ x $ , $ y $ 的方程组 $ \begin{cases}ax+by=3,\\ x+2y=2\end{cases} $ 只有正数解的概率为( )
A. $ \dfrac{1}{12} $
B. $ \dfrac{2}{9} $
C. $ \dfrac{5}{18} $
D. $ \dfrac{13}{36} $
当 $ 2a-b=0 $ 时,方程组无解;
当 $ 2a-b\ne 0 $ 时,解得 $ \begin{cases}x=\dfrac{6-2b}{2a-b},\\ y=\dfrac{2a-3}{2a-b}.\end{cases} $ 由已知得 $ \begin{cases}\dfrac{6-2b}{2a-b} > 0,\\ \dfrac{2a-3}{2a-b} > 0,\end{cases} $ 即 $ \begin{cases}2a-b > 0,\\ a > \dfrac{3}{2},\\ b < 3\end{cases} $ 或 $ \begin{cases}2a-b < 0,\\ a < \dfrac{3}{2},\\ b > 3.\end{cases} $
又因为 $ a $ , $ b\in {1,2,3,4,5,6} $ ,所以 $ a $ , $ b $ 可取的值为
$ \begin{cases}a=2,\\ b=2,\end{cases}\begin{cases}a=2,\\ b=1,\end{cases}\begin{cases}a=3,\\ b=2,\end{cases}\begin{cases}a=3,\\ b=1,\end{cases}\begin{cases}a=4,\\ b=2,\end{cases}\begin{cases}a=4,\\ b=1,\end{cases} $
$ \begin{cases}a=5,\\ b=2,\end{cases}\begin{cases}a=5,\\ b=1,\end{cases}\begin{cases}a=6,\\ b=2,\end{cases}\begin{cases}a=6,\\ b=1,\end{cases}\begin{cases}a=1,\\ b=4,\end{cases}\begin{cases}a=1,\\ b=5,\end{cases} $
$ \begin{cases}a=1,\\ b=6,\end{cases} $ 共13组,而 $ a $ , $ b\in {1,2,3,4,5,6} $ 时,共可以有36组,
故满足题意的概率 $ P=\dfrac{13}{36} $ .故选 $ \mathrm{D} $ .
5.有能力互异的3人应聘同一公司,他们按照报名顺序依次接受面试,经理决定“不录用第一个接受面试的人,如果第二个接受面试的人比第一个能力强,就录用第二个人,否则就录用第三个人”.记该公司录用到能力最强的人的概率为 $ p $ ,录用到能力中等的人的概率为 $ q $ ,则 $ (p,q)= $ ( )
A. $ (\dfrac{1}{6},\dfrac{1}{6}) $
B. $ (\dfrac{1}{2},\dfrac{1}{6}) $
C. $ (\dfrac{1}{2},\dfrac{1}{4}) $
D. $ (\dfrac{1}{2},\dfrac{1}{3}) $
设三人能力分别为强、中、弱,则三人参加面试的次序为(强、中、弱),(强、弱、中),(中、强、弱),(中、弱、强),(弱、中、强),(弱、强、中),共6种情况,
按“不录用第一个接受面试的人,如果第二个接受面试的人比第一个能力强,就录用第二个人,否则就录用第三个人”的规定,该公司录用到能力最强的人包含的结果有(中、强、弱),(中、弱、强),(弱、强、中),共3种情况,
所以该公司录用到能力最强的人的概率 $ p=\dfrac{3}{6}=\dfrac{1}{2} $ .
该公司录用到能力中等的人包含的结果有(强、弱、中),(弱、中、强),共2种情况,所以该公司录用到能力中等的人的概率 $ q=\dfrac{2}{6}=\dfrac{1}{3} $ .故选 $ \mathrm{D} $ .
6.(多选)已知事件 $ A $ , $ B $ , $ C $ 两两互斥,若 $ P(B)=\dfrac{1}{4} $ , $ P(A\cup B)=\dfrac{7}{12} $ , $ P(A\cup C)=\dfrac{11}{15} $ ,则( )(多选)
A. $ P(\overline{A})=\dfrac{1}{3} $
B. $ P(C)=\dfrac{2}{5} $
C. $ P(B\cup C)=\dfrac{13}{20} $
D. $ P(A\cup B\cup C)=\dfrac{53}{60} $
$ \mathrm{A} $ 选项,因为事件 $ A $ , $ B $ , $ C $ 两两互斥,
所以 $ P(A\cup B)=P(A)+P(B)=P(A)+\dfrac{1}{4}=\dfrac{7}{12} $ ,
则 $ P(A)=\dfrac{1}{3} $ ,所以 $ P(\overline{A})=\dfrac{2}{3} $ ,故 $ \mathrm{A} $ 错误;
$ \mathrm{B} $ 选项, $ P(A\cup C)=P(A)+P(C)=\dfrac{1}{3}+P(C)=\dfrac{11}{15} $ ,则 $ P(C)=\dfrac{2}{5} $ ,故 $ \mathrm{B} $ 正确;
$ \mathrm{C} $ 选项, $ P(B\cup C)=P(B)+P(C)=\dfrac{1}{4}+\dfrac{2}{5}=\dfrac{13}{20} $ ,故 $ \mathrm{C} $ 正确;
$ \mathrm{D} $ 选项, $ P(A\cup B\cup C)=P(A)+P(B)+P(C)=\dfrac{1}{3}+\dfrac{1}{4}+\dfrac{2}{5}=\dfrac{59}{60} $ ,故 $ \mathrm{D} $ 错误.故选 $ \mathrm{B}\mathrm{C} $ .
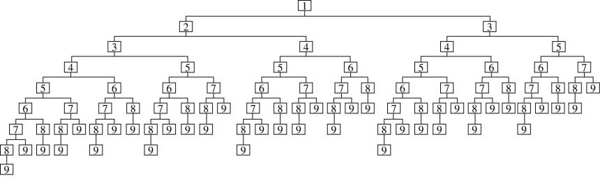
7.(多选)如图,从1开始出发到9,一次移动是指:从某一格开始只能移动到邻近的一格,并且总是向右或右上或右下移动,而一条移动路线由若干次移动构成,如从1移动到 $ {\rm 9,} 1\to 3\to 4\to 5\to 6\to 7\to 8\to 9 $ 就是一条移动路线,则下列说法正确的是( )
(多选)
A.从1移动到9,一共有34条不同的移动路线
B.从1移动到9的过程中,恰好漏掉两个数字的移动路线有15条
C.若每次移动都是随机的,则移动过程中恰好跳过4的概率为 $ \dfrac{3}{8} $
D.若每次移动都是随机的,记 $ P(i) $ 为经过 $ i $ 的概率,则 $ P(7) > P(8) > P(9) $
画出树状图,结合图形可知,

从1移动到9,一共有34条不同的移动路线, $ \mathrm{A} $ 正确;
从1移动到9的过程中,恰好漏掉两个数字的移动路线,即上图倒数第三行有9的路线,有15条, $ \mathrm{B} $ 正确;
若每次移动都是随机的,则移动过程中恰好跳过4的路线共有10条,则其概率为 $ \dfrac{5}{17} $ , $ \mathrm{C} $ 错误;
若每次移动都是随机的,记 $ P(i) $ 为经过 $ i $ 的概率,则 $ P(9)=1 $ 为最大值, $ P(7) < 1 $ , $ \mathrm{D} $ 错误.故选 $ \mathrm{A}\mathrm{B} $ .
8.从标有1,2,3,4,5的5张卡片中有放回地随机抽取2张,则抽到的2张卡片上的数字之和为奇数的概率为 .
$ \dfrac{12}{25} $
由题意 $ n(\mathrm{\Omega })=5×5=25 $ ,设事件 $ A= $ “两张卡片上的数字之和为奇数”,
则 $ A={(1,2) $ , $ (1,4) $ , $ (2,1) $ , $ (2,3) $ , $ (2,5) $ , $ (3,2) $ , $ (3,4) $ , $ (4,1) $ , $ (4,3) $ , $ (4,5) $ , $ (5,2) $ , $ (5,4)} $ ,共12个,所以 $ P(A)=\dfrac{12}{25} $ .
9.《易·系辞上》有“河出图,洛出书”之说,河图、洛书是中国古代流传下来的两幅神秘图案,河图的排列结构如图所示,一与六共宗居下,二与七为朋居上,三与八同道居左,四与九为友居右,五与十相守居中,其中白圈为阳数,黑点为阴数,若从阳数和阴数中各取一数,则其差的绝对值为5的概率为 .

$ \dfrac{1}{5} $
记样本点为 $ (i,j) $ ,其中 $ i=1 {\rm ,3,5,7,9} $ , $ j=2 {\rm ,4,6,8,10} $ ,则共有25个样本点.
目标事件包含的样本点为 $ (1,6) $ , $ (3,8) $ , $ (9,4) $ , $ (5,10) $ , $ (7,2) $ ,共5个样本点.所以所求概率 $ P=\dfrac{5}{25}=\dfrac{1}{5} $ .
10.现有7名志愿者,其中 $ {A}_{1} $ , $ {A}_{2} $ , $ {A}_{3} $ 通晓日语, $ {B}_{1} $ , $ {B}_{2} $ 通晓韩语, $ {C}_{1} $ , $ {C}_{2} $ 通晓葡萄牙语,从中选出通晓日语、韩语、葡萄牙语的志愿者各一名组成一个小组,则 $ {B}_{1} $ , $ {C}_{1} $ 不全被选中的概率为 .
$ \dfrac{3}{4} $
由题意得选出通晓日语、韩语、葡萄牙语的志愿者各一人,包含下列样本点: $ ({A}_{1},{B}_{1},{C}_{1}) $ , $ ({A}_{1},{B}_{1},{C}_{2}) $ , $ ({A}_{1},{B}_{2},{C}_{1}) $ , $ ({A}_{1},{B}_{2},{C}_{2}) $ , $ ({A}_{2},{B}_{1},{C}_{1}) $ , $ ({A}_{2},{B}_{1},{C}_{2}) $ , $ ({A}_{2},{B}_{2},{C}_{1}) $ , $ ({A}_{2},{B}_{2},{C}_{2}) $ , $ ({A}_{3},{B}_{1},{C}_{1}) $ , $ ({A}_{3},{B}_{1},{C}_{2}) $ , $ ({A}_{3},{B}_{2},{C}_{1}) $ , $ ({A}_{3},{B}_{2},{C}_{2}) $ ,共有12个.
若 $ N $ 表示事件“ $ {B}_{1} $ , $ {C}_{1} $ 不全被选中”,则 $ \overline{N} $ 表示“ $ {B}_{1} $ , $ {C}_{1} $ 全被选中”,
由于 $ \overline{N}={({A}_{1},{B}_{1},{C}_{1}) $ , $ ({A}_{2},{B}_{1},{C}_{1}) $ , $ ({A}_{3},{B}_{1},{C}_{1})} $ ,共有3个样本点,
所以 $ P(\overline{N})=\dfrac{3}{12}=\dfrac{1}{4} $ ,所以 $ P(N)=1-P(\overline{N})=1-\dfrac{1}{4}=\dfrac{3}{4} $ .
11.当前中学生体质呈现“整体改善、局部恶化”的复杂态势.教育部明确将体育纳入初高中学业水平考试,并作为招生录取计分科目,学生的体育素质越来越受到关注,某高校招生拟引入体育素质评价结果,随机抽取了500名学生进行了体能素质测试,并记录得分(满分:100分),将学生的成绩整理后分成五组,从左到右依次记为 $ [50,60),[60,70) $ , $ [70,80),[80,90) $ , $ [90,100] $ ,并绘制成如图所示的频率分布直方图.

(1) 求 $ a $ 的值并估计这500名学生成绩的平均数和中位数(求平均值时同一组数据用该组区间的中点值作代表);
(2) 体能素质测试分数不低于90分才能评定为体能优秀,现采用比例分配的分层随机抽样方法从 $ [80,100] $ 内抽取7人,再从这7人中随机选出两人,求这两人恰有1人体能优秀的概率.
(1) 【解】由题意, $ (0.016+a+0.04+0.01+0.004)×10=1 $ ,解得 $ a=0.030 $ ,
平均数为 $ 55×0.16+65×0.3+75×0.4+85×0.1+95×0.04=70.6 $ .
由图可知 $ [50,70] $ 的频率为 $ 0.16+0.3=0.46 < 0.5 $ , $ [50,80] $ 的频率为 $ 0.16+0.3+0.4=0.86 > 0.5 $ ,
故中位数位于 $ [70,80) $ ,设中位数为 $ x $ ,
由 $ (x-70)×0.04+0.46=0.5 $ ,解得 $ x=71 $ ,即中位数是71.
综上, $ a=0.030 $ ,平均数为 $ 70.6 $ ,中位数为71.
(2) 由图可知, $ [80,90) $ , $ [90,100] $ 的频率之比是 $ 0.1:0.04=5:2 $ ,
根据用比例分配的分层随机抽样可知,需在 $ [80,90) $ , $ [90,100] $ 内分别抽取5人和2人.
从 $ [80,90) $ 内抽取的5人分别记作 $ a $ , $ b $ , $ c $ , $ d $ , $ e $ ,从 $ [90,100] $ 内抽取的2人分别记作 $ m $ , $ n $ ,再从这7人中抽取两人,
所有情况为 $ ab $ , $ ac $ , $ ad $ , $ ae $ , $ am $ , $ an $ , $ bc $ , $ bd $ , $ be $ , $ bm $ , $ bn $ , $ cd $ , $ ce $ , $ cm $ , $ cn $ , $ de $ , $ dm $ , $ dn $ , $ em $ , $ en $ , $ mn $ ,共21种,
这两人恰有1人体能优秀的情况有 $ {am $ , $ bm $ , $ cm $ , $ dm $ , $ em $ , $ an $ , $ bn $ , $ cn $ , $ dn $ , $ en} $ ,共10种,
根据古典概型的计算公式,这两人恰有1人体能优秀的概率是 $ \dfrac{10}{21} $ .
12.甲、乙两人玩掷骰子游戏,由甲先掷一次骰子,记向上的点数为 $ a $ ,接下来甲有两种选择:
①甲直接结束掷骰子,换由乙掷骰子一次,向上的点数记为 $ b $ ,若 $ a+b\leqslant 6 $ ,则乙赢,否则甲赢,游戏结束.
②甲再掷一次骰子,向上的点数记为 $ c $ ,若 $ a+c > 6 $ ,则乙赢,游戏结束;若 $ a+c\leqslant 6 $ ,甲结束掷骰子,换由乙掷骰子一次,向上的点数记为 $ d $ ,若 $ a+c+d\leqslant 6 $ ,则乙赢,否则甲赢,游戏结束.问:
(1) 若甲只掷骰子1次,求甲赢的概率.
(2) 若甲掷骰子2次,求甲赢的概率.
(3) 当甲第一次掷骰子向上的点数为多少时,甲选择①赢得游戏的概率更大?
(1) 【解】若甲只掷骰子1次,甲赢的情况如下:
甲掷出向上的点数为1,乙掷出向上的点数为6,此时有1种情况;
甲掷出向上的点数为2,乙掷出向上的点数为6,5,此时有2种情况;
甲掷出向上的点数为3,乙掷出向上的点数为6,5,4,此时有3种情况;
依此类推,甲赢的情况共有 $ 1+2+3+4+5+6=21 $ 种,
故甲赢的概率为 $ \dfrac{21}{36}=\dfrac{7}{12} $ .
(2) 若甲掷骰子2次,甲赢的情况如下:
①甲第1次掷骰子向上的点数为1.
第2次掷骰子向上的点数为1,乙掷骰子向上的点数为6,5,此时有2种情况;
第2次掷骰子向上的点数为2,乙掷骰子向上的点数为6,5,4,此时有3种情况;
依此类推,
第2次掷骰子向上的点数为5,乙掷骰子向上的点数为6,5,4,3,2,1,此时有6种情况.
以上共有 $ 2+3+4+5+6=20 $ 种情况.
②甲第1次掷骰子向上的点数为2.
第2次掷骰子向上的点数为1,乙掷骰子向上的点数为6,5,4,此时有3种情况;
第2次掷骰子向上的点数为2,乙掷骰子向上的点数为6,5,4,3,此时有4种情况;
第2次掷骰子向上的点数为3,乙掷骰子向上的点数为6,5,4,3,2,此时有5种情况;
第2次掷骰子向上的点数为4,乙掷骰子向上的点数为6,5,4,3,2,1,此时有6种情况,
以上共有 $ 3+4+5+6=18 $ 种情况.
依此类推,③甲第1次掷骰子向上的点数为3时,甲赢的情况有 $ 4+5+6=15 $ 种.
④甲第1次掷骰子向上的点数为4时,甲赢的情况有 $ 5+6=11 $ 种.
⑤甲第1次掷骰子向上的点数为5时,甲赢的情况有6种.
综上,甲掷骰子2次且甲赢的情况总数为 $ 20+18+15+11+6=70 $ .
故甲赢的概率为 $ \dfrac{70}{{6}^{3}}=\dfrac{35}{108} $ .
(3) 当甲第一次掷骰子向上的点数为 $ a $ 时,
甲选择①,若甲赢,则乙掷骰子向上的点数为 $ {\rm 6,5,4,} \cdots $ , $ 7-a $ ,共 $ a $ 种,
而乙掷骰子向上的点数共6种情况,则甲赢的概率 $ {P}_{1}=\dfrac{a}{6} $ .
甲选择②,若甲赢,则甲第二次掷骰子向上的点数为 $ {\rm 1,2,} \cdots $ , $ 6-a $ ,共 $ 6-a $ 种,
若甲第二次掷骰子向上的点数为1时,则乙掷骰子向上的点数为 $ {\rm 6,5,4,} \cdots $ , $ 6-a $ ,共 $ a+1 $ 种;
若甲第二次掷骰子向上的点数为2时,则乙掷骰子向上的点数为 $ {\rm 6,5,4,} \cdots $ , $ 5-a $ ,共 $ a+2 $ 种;
……
若甲第二次掷骰子向上的点数为 $ 6-a $ 时,则乙掷骰子向上的点数为6,5,4,3,2,1,共6种,
所以甲赢的情况的总数为 $ (a+1)+(a+2)+\cdots +6=\dfrac{(a+1+6)(6-a)}{2}=\dfrac{(a+7)(6-a)}{2} $ ,
而甲第二次掷骰子、乙掷骰子的可能情况各为6种,则甲赢的概率
$ {P}_{2}=\dfrac{(a+7)(6-a)}{2×{6}^{2}}=\dfrac{(a+7)(6-a)}{72} $ .
令 $ {P}_{1} > {P}_{2} $ ,即 $ \dfrac{a}{6} > \dfrac{(a+7)(6-a)}{72} $ ,化简得 $ {a}^{2}+13a-42 > 0 $ ,解得 $ a > \dfrac{-13+\sqrt{337}}{2} $ .
因为 $ 2 < \dfrac{-13+\sqrt{337}}{2} < 3(a\in {\boldsymbol{N}}^{\ast }) $ ,且 $ a\leqslant 6 $ ,所以 $ a=3 $ 或4或5或6.
综上,当甲掷骰子向上的点数为3或4或5或6时,甲选择①赢得游戏的概率更大.